1. Innledning, historikk og endringslogg
1.1. Innledning
FKB-Veg inneholder detaljert informasjon om alle offentlige og private veganlegg. Spesifikasjonen gjelder for de enkelte vegelementene som beskriver veglegemets geometri. Dataene omfatter beskrivelse av alle typer veger for kjørende, syklende og gående samt et utvalg av tilhørende objekter og avgrensninger.
Mye av detaljinformasjonen om registrering av de ulike objekttypene i FKB er samlet i egne Fotogrammetriske registreringsinstrukser. Fotogrammetrisk registreringsinstruks for FKB-Veg 5.0 finnes på https://sosi.geonorge.no/registreringsinstrukser/FKB-Veg/5.1/Fotogrammetrisk_2022-01-01.
Denne produktspesifikasjonen er utarbeidet iht. SOSI produktspesifikasjoner – Krav og godkjenning 5.0 [SOSI-KRAV]. UML-modellen som ligger til grunn for innhold i diagrammene og dokumentasjon i kap. 5, følger reglene i SOSI Regler for UML-modellering, versjon 5.1 [SOSI-UML]. Denne veilederen gir hjelp til å lese UML-diagrammene.
1.2. Historikk
Tidligere versjoner:
-
FKB versjon 3.3 oktober 2001
-
FKB versjon 3.4 august 2002
-
FKB versjon 3.4 august 2002
-
FKB versjon 3.4 august 2002
-
FKB-Veg 4.0 2007-01-01
-
FKB-Veg 4.01 2009-02-01
-
FKB-Veg 4.01 2011-01-01
-
FKB-Veg 4.02 2011-12-01
-
FKB-Veg 4.02 2013-01-01
-
FKB-Veg 4.5 2014-03-01
-
FKB-Veg 4.6 2016-06-01
-
FKB-Veg 4.61 2018-05-15
-
FKB-Veg 5.0 2022-01-01
-
FKB-Veg 5.0.1 2022-01-01
1.3. Endringslogg
1.3.1. Innhold i endringsloggen
FKB 5.0 er en ny hovedversjon av FKB. Dette innebærer at det er gjort større endringer i standarden. Det vil ikke være tilstrekkelig å lese endringsloggen for å få et helhetlig bilde av FKB 5.0 produktspesifikasjonene. For å få et komplett bilde av produktspesifikasjonen må man lese dokumentasjonen som en helhet, inkludert de gjennomgående endringene som er beskrevet i FKB Generell del 5.0 [FKB].
Endringsloggene for det enkelte datasett har som ambisjonsnivå å beskrive de viktigste endringene når det gjelder datainnhold (objekttyper) siden forrige versjon. Endringsloggen vil ikke inneholde alle detaljerte endringer på egenskapsnivå eller endringer når det gjelder utvekslingsformat, datamodellering eller lignende.
1.3.2. Endringer fra FKB-Veg 5.0.1 til FKB-Veg 5.1
-
Lagt til taggen inlineOrByReference=byReference på alle assosiasjoner
-
Justeringer/forbedringer i dokumentasjonsmal. Dokumentasjon kun tilgjengelig på HTML-format.
1.3.3. Endringer fra FKB-Veg 5.0 til FKB-Veg 5.0.1
Lagt til manglende tagg defaultCodeSpace på følgende elementer:
-
Egenskapen medium på abstrakt featuretype Fellesegenskaper
-
Egenskapen høydereferanse på featuretypene Vegdekkekant, OverkjørbartArealAvgrensning, Trafikksignalpunkt, Vegbom, Vegrekkverk og Vegskulderkant
-
Egenskapene vegkategori og vegfase i datatypen Vegsystem
Endret fra https til http i targetnamespace på pakkenivå.
1.3.4. Endringer fra FKB-Veg 4.61 til FKB-Veg 5.0
-
Oppdatert generelle konsepter fra FKB 5.0 generell del.
-
Ny objekttype VegKjørende erstatter objekttype Veg.
-
Ny objekttype VegGåendeOgSyklende erstatter objekttype GangSykkelveg. Den nye objekttypen omfatter nå alle type veger for gående og syklende som definert i Elveg 2.0.
-
Objekttype Traktorveg og Traktorvegkant fjernet fra spesifikasjon da disse objektene kun skal forvaltes med senterlinjegeometri i FKB-TraktorvegSti 5.0.
-
Objekttyper GangSykkelvegkant, Gangvegkant, Fortauskant og Trafikkøykant innlemmes inn under Vegdekkekant.
-
Objekttyper VegkantAnnetVegareal og VegkantAvkjørsel slås sammen til ny objekttype VegAnnenAvgrensning.
-
Objekttype VegkantFiktiv endrer navn til VegFiktivGrense.
-
Objekttype VegoppmerkingLangsgående endrer navn til Vegoppmerking, definisjon revideres og egenskap bruksområde innføres.
-
Objekttype VeggrøftÅpen flyttes fra FKB-Veg til FKB-Vann.
-
Innført ny objekttype OverkjørbartArealAvgrensning.
-
Innført ny opsjonell objekttype Kantstein.
-
Egenskapen nedsenketKantstein har fått ny definisjon og er flyttet fra objekttypene Vegdekkekant, OverkjørbartArealAvgrensning og Vegskulderkant til objekttype Kantstein.
-
Innført egenskap FunksjonVegsperring på objekttype Vegbom.
-
Presiseringer angående hvordan VegAnnenAvgrensning og VegFiktivGrense skal brukes.
-
Lagt til tabell som viser endringer på objekttypenivå, vedlegg C.
-
Datatype Vegsystemreferanse med datterobjekter og kodelister innført for å harmonisere med produkspesifikasjon for Elveg 2.0.
-
Innført egenskapene nvdbPeker og eksternPeker for å gjøre det mulig å legge inn referanse (i form av URI-er) til tilsvarende objekt forvaltet i andre systemer.
-
Navn og definisjoner i kodelistene er sjekket og harmonisert mot NVDB.
-
Kodelister er revidert og flyttet ut av produktspesifikasjon og forvaltes eksternt i Geonorge.
Vedlegg C inneholder en liste over endringer i objekttyper mellom FKB-Veg 4.61 og FKB-Veg 5.0 for enklere oversikt.
1.4. Normative referanser
[GEO-VEIL] : Geovekst veiledingsdokumentasjon
[ISO-METADATA] : 19115-1:2015 Geographic information - Metadata - Part 1: Fundamentals og 19115-2:2015 Geographic information - Metadata - Part 2: Extensions for acquisition and processing
[PBL-KART] : Veiledning til forskrift om kart, stedfestet informasjon, arealformål og digitalt planregister
[SOSI-UML] : SOSI Regler for UML-modellering, versjon 5.1 2020
[SOSI-FORMAT] : SOSI Realisering i SOSI-format, versjon 5.0 2018
[SOSI-GML] : SOSI Realisering i GML-format, versjon 5.0 2018
2. Definisjoner og forkortelser
2.1. Definisjoner
korrigering av innholdet i geodataene slik at de fremstiller de faktiske forhold på et gitt tidspunkt, etter de retningslinjer som gjelder for innhold og kvalitet [PABG]
informasjonsmodellene i SOSI-modellregister er modellert som UML-modeller. UML-modellen for et FKB-datasett benevnes som et UML-applikasjonsskjema. Fra UML-applikasjonsskjema kan det automatisk genereres et GML-applikasjonsskjema som beskriver hvordan dataene representeres som GML [SOSI-UML].
MERKNAD: Se objektkatalog
MERKNAD: Se veileder for å lese UML-diagrammer
bearbeidede primærdata tilpasset et bestemt bruksområde [FKB]
MERKNAD: Avledede data skal i prinsippet ikke ajourføres direkte, men ajourføringen skal komme gjennom automatisk utvelgelse og generalisering fra primærdata. I noen tilfeller vil dette være en for tung prosess slik at en må avvike fra hovedprinsippet. Kalles også generalisert datasett.
EKSEMPEL: N5 Kartdata (avledet/generalisert produkt fra FKB-data).
Detaljerte geodata som beskriver det fysiske landskapet ved naturlige eller menneskeskapte objekter. Basisdata brukes til lokalisering og som underlag for temadata. [FKB]
MERKNAD: basis geodata er synonymt med begrepet grunnkart (eller grunnkartdata)
identifiserbar samling av beslektede data [G]
navngitt kjennetegn eller karakteristikk av et objekt
uttrykk for hvor godt egenskapsdataene beskriver de aktuelle egenskapene [G]
UML-modellelement for å modellere geografiske objekttyper [SOSI-UML].
MERKNAD: Begrepet brukes i mange sammenhenger synonymt med objekttype. Se også veileder for å lese UML-diagrammer.
FKB-data som er etablert ved fotogrammetrisk kartlegging [FKB]
MERKNAD: I Fotogrammetrisk FKB inngår også enkelte objekttyper som ikke registreres fotogrammetrisk. Eksempel er fiktive avgrensningslinjer og representasjonspunkt.
Grunnkart er et begrep som er synonymt med basis geodata. Se definisjon under basis geodata.
MERKNAD: Grunnkart brukes til flere formål og kan danne grunnlag for avledede kart i forskjellige målestokker. Grunnkartet skal være det kartgrunnlaget som skal tjene alle formål som omhandles i plan- og bygningsloven eller dens forskrifter.
uttrykk for i hvilken grad spesifiserte deler av et produkt finnes i det aktuelle datasettet [G]
MERKNAD: Fullstendighet karakteriseres ved kvalitetsmålene manglende objekter, overskytende objekter (ønsket om fullstendige geodatabaser innebærer også at det er galt dersom det finnes objekter i databasene som ikke skal være der i henhold til spesifikasjonene) og manglende egenskaper. Fullstendighet kan angis i prosent i relasjon til spesifiserte krav. Informasjon om fullstendighet må være datert.
stedfestet informasjon [G]
MERKNAD: Geodata består av objektidentifikasjon og informasjon om stedfesting og egenskaper. Stedfestingsdataene på sin side kan omfatte både posisjonsdata og geometriske beskrivelsesdata.
generalisert avbildning av geografiske objekter med deres romlige relasjoner; med angitt geodetisk datum, projeksjon og koordinatsystem, samt målestokk dersom avbildningen er analog [G]
geodata tilrettelagt for presentasjon av kart [PABG]
fortløpende ajourføring basert på rapportering fra forvaltningsrutiner, daglige arbeidsrutiner og samarbeidsparter [PABG]
MERKNAD: Kalles også administrativt vedlikehold. Data som samles inn administrativt, kan være digitale stikningsdata eller data fra sluttkontroll av beliggenhet, markmålte bygninger, senterpunkt bygning, situasjonsplan og melding om landbruksbygg.
i hvilken grad en samling av iboende egenskaper oppfyller krav [G]
MERKNAD: Se standarden Geodatakvalitet for en nærmere beskrivelse av datakvalitet.
hvor godt regler som finnes i spesifikasjonene er oppfylt [G]
MERKNAD: Logisk konsistens betegner sammenhengen mellom produktet og reglene produktet skal oppfylle. Logisk konsistens kan altså måles uten at en kjenner noen "fasit".
informasjon som beskriver et datasett [G]
MERKNAD: Hvilke opplysninger som inngår i metadataene, kan variere avhengig av datasettets karakter. Vanlige opplysninger er innhold, kvalitet, tilstand, struktur, format, produsent og vedlikeholdsansvar.
mål for en estimert verdis nærhet til sin sanne verdi eller til det man antar er den sanne verdi [G]
MERKNAD: I standarden Geodatakvalitet er de ulike nøyaktighetsmålene beskrevet.
forekomst (instans) av en objekttype [SOSI-UML]
definisjon og beskrivelse av objekttyper, objektegenskaper samt relasjoner mellom objekter, sammen med eventuelle funksjoner som er anvendt for objektet. [SOSI-UML]
geografisk objekttype er en klasse av objekter med felles egenskaper, forholdet mot andre objekttyper og funksjoner [SOSI-UML]
EKSEMPEL: Eksempler på objekttyper er Takkant, Arealbruksgrense og Mønelinje.
arealinndeling basert på krav til detaljering/nøyaktighet av basis geodata i området [FKB]
MERKNAD: I FKB brukes områdetypen til å si noe om hvilken FKB-standard som bør velges i området. Områdetype brukes også som styrende for krav i standardene "Plassering og beliggenhetskontroll" og "Stedfesting av matrikkelenhets- og råderettsgrenser".
forbedring av den datatekniske kvaliteten av eksisterende data [PABG]
ajourføring som utføres systematisk med jevne mellomrom [PABG]
MERKNAD: Ved periodisk ajourføring blir eksisterende data, enten de har vært gjennom kontinuerlig ajourføring eller ei, kontrollert og evt. forbedret, og manglende objekter blir supplert. Objekter som ikke er endret, blir ikke kartlagt på nytt. Etter periodisk ajourføring skal datasettene minimum tilfredsstille kvalitetskravene for den valgte FKB-standard i området. Det kan være nødvendig også med en oppgradering for å oppfylle kvalitetskravene. Periodisk ajourføring gjøres vanligvis ved fotogrammetri.
tilleggsdata til FKB som er nødvendige for å formidle en god presentasjon uten at de opprinnelige datasettene blir berørt [FKB]
MERKNAD: Presentasjonsdata lages for presentasjoner i ulike målestokker. Det genereres presentasjonsdata for å ha mulighet til blant annet å redigere, avblende/slette, skrive om eller flytte tekster og symboler i kartbildet, uten at datasettene blir berørt.
EKSEMPEL: Eksempler på presentasjonsdata er tekstdata generert fra datasett der tekst, tall eller symboler er ferdig plassert i kartbildet. En annen type presentasjonsdata er avblendingspolygoner som brukes til å fjerne unødig mye data i et aktuelt kartbilde.
et definert geodatasett som består av de mest detaljerte og nøyaktige data innen et definert område, har en viss utbredelse og jevnlig blir produsert og/eller ajourholdt [G]
MERKNAD: Primærdatasett skal være presentasjons- og produktuavhengige. De skal kunne danne utgangspunkt for forskjellig bruk og forskjellige produkter. Det er derfor krav om en viss utbredelse og produksjon før en kan kalle et datasett for primærdatasett. Primærdatasett er i prinsippet uavhengige datasett (ikke avledet fra andre datasett) og ajourholdes uavhengig av andre datasett. Et objekt tilhører bare ett primærdatasett.
detaljert beskrivelse av ett datasett eller en serie med datasett med tilleggsinformasjon som gjør det mulig å produsere, distribuere og bruke datasettet av andre (tredjepart) [SOSI-KRAV]
MERKNAD: En dataproduktspesifikasjon kan lages for produksjon, salg, sluttbrukervirksomhet eller annet.
statistisk størrelse som angir spredningen for en gruppe måle- eller beregningsverdier i forhold til deres sanne eller estimerte verdier [G]
beskrivelse av sammenhengen mellom geografiske objekter [G]
MERKNAD: De aktuelle objektene har ofte en fysisk sammenheng. Topologi er de av objektenes egenskaper som overlever det som er kalt kontinuerlige transformasjoner (også kalt gummiduk-transformasjoner). Alle tallverdier (lengder, arealer og retninger) kan bli forandret, mens for eksempel naboskapsforhold vil være uendret.
2.2. Forkortelser
AR5: Arealressurskart i målestokk 1:5000
DOK: Det offentlige kartgrunnlaget. DOK er offentlige geografiske data som er tilrettelagt for kommunenes plan- og byggesaksarbeid. DOK er definert i [PBL-KART].
DTM: Digital TerrengModell.
ESRI fgdb: Leveranseformatet ESRI filgeodatabase (ESRI = Enviromental Systems Research Institute)
Georef: Metadataregister for Geovekst-data. Tilgjengelig som et datasett på Geonorge.
Geovekst: Geodatasamarbeid mellom de nasjonale partene KS (kommunesektorens organisasjon, omfatter både kommuner og fylkeskommuner), Energi Norge, Kartverket, Telenor, Statens vegvesen, Landbruksdepartementet og Norges vassdrags- og energidirektorat. Lokalt kan Geovekst-samarbeidet også ha andre parter.
GML: Geography Markup Language – Internasjonalt standardformat for utveksling av geografisk informasjon (OpenGIS® Geograph Markup Language (GML) Encoding Standard)
JSON: JavaScript Object Notation. Generelt tekstbasert utvekslingsformat som er mye brukt på nett og som også kan brukes for geografiske data. GeoJSON er en praktisk rettet spesifikasjon for å uttrykke geografiske data med vha. JSON.
NGIS: Nasjonalt Geografisk informasjonssystem. En generell modellbasert forvaltningsplattform for felles forvaltning av geografiske data i en sentral base gjennom åpne API-er som blant annet brukes i Sentral FKB. NGIS-OpenAPI er det nye grensesnittet for oppdatering av NGIS.
NRL: Nasjonalt register for luftfartshindre
NVDB: Nasjonal vegdatabank. Forvaltningsløsning for vegnettet og tilhørende informasjon eid av Statens vegvesen.
OCL: Object Constraint Language. Språk som brukes til å formulere krav/restriksjoner til modellelementene i UML.
PBL: Plan- og bygningsloven.
UML: Unified Modelling Language. Modelleringsspråk som (blant annet) brukes til å beskrive geografiske informasjonsmodeller.
URI: Uniform Resource Identifier. Kompakt streng av tegn som identifiserer en abstrakt eller fysisk ressurs.
UUID: Universally unique identifier. 128-bit globalt unik streng av tegn som kan genereres automatisk av en datamaskin.
WFS: Web Feature Service. Standard fra OGC (Open Geospatial Consortium) for å sende geografiske data over nett. WFS-T (T = Transaction) er en utvidelse for å sende endringer/transaksjonsdata.
3. Generelt om spesifikasjonen
3.1. Unik identifisering
3.1.1. Kortnavn
FKB-Veg
3.1.2. Fullstendig navn
FKB-Veg
3.1.3. Versjon
5.1
3.2. Referansedato
2024-07-01
3.3. Ansvarlig organisasjon
Geovekst
3.4. Språk
nor
3.5. Hovedtema
Basisdata, Samferdsel, Vegsituasjon
3.6. Temakategori
basisData
3.7. Sammendrag
FKB-Veg inneholder detaljert informasjon om alle offentlige og private veganlegg. Spesifikasjonen gjelder for de enkelte vegelementene som beskriver veglegemets geometri. Dataene omfatter beskrivelse av alle typer veger for kjørende, syklende og gående samt et utvalg av tilhørende objekter og avgrensninger.
3.8. Formål
FKB er grunnleggende geografisk informasjon for å utøve lov- og forskriftsbelagte saker og ta gode beslutninger. FKB kan brukes til:
-
å kjenne seg igjen ute i terrenget
-
forvaltningsmessig saksbehandling i kommuner, statlige etater og ledningsetater
-
saksbehandling knyttet til plan- og bygningsloven med forskrifter (jf. [PBL-KART])
-
prosjekteringsformål
-
analyse og presentasjon i et integrert informasjonssystem (GIS-system)
-
produksjon av kart og avledede produkter med forskjellig krav til innhold, detaljering og stedfestingsnøyaktighet FKB inngår i det offentlige kartgrunnlaget ([DOK]).
FKB-Veg er viktig for en komplett topografisk beskrivelse av situasjonen i terrenget i forbindelse med f.eks. planlegging og prosjektering.
3.9. Representasjonsform
vektor
3.10. Datasettoppløsning
FKB er detaljerte data stort sett registrert fotogrammetrisk fra flybilder med en oppløsing mellom 7 og 25 cm. Stedfestingsnøyaktigheten varierer fra +/- 0,10 m til +/- 1 m avhengig av objekttype, områdetype og datafangstmetode. FKB-data egner seg for presentasjon i målestokker fra ca 1:100 til ca 1:20000
3.11. Utstrekningsinformasjon
Utstrekningbeskrivelse
FKB-data dekker Norges fastlandsterritorium
Geografisk område
Nord: 72°
Sør: 57°
Øst: 32°
Vest: 4°
Vertikal utbredelse
Fra ca -250 m til ca 2500 m
Innhold gyldighetsperiode
Ikke angitt
3.12. Identifikasjonsomfang
3.13. Supplerende beskrivelse
Data ikke angitt
4. Spesifikasjonsomfang
(Antall spesifikasjonsomfang: 1)
4.1. Spesifikasjonsomfang for hele spesifikasjonen
4.1.1. Omfangsidentifikasjon
Hele datasettet
4.1.2. Nivå
Datasett
4.1.3. Navn
FKB-Veg 5.1
4.1.4. Beskrivelse
Detaljeringen av FKB er delt inn i 4 nøyaktighetsklasser; FKB-A, FKB-B, FKB-C og FKB-D, men er i denne spesifikasjonen beskrevet som et homogent produkt med ett omfang.
Se FKB Generell del [FKB] for en nærmere beskrivelse av inndeling av FKB i FKB-A til D.
4.1.5. Utstrekningsinformasjon
Utstrekningbeskrivelse
FKB-data dekker Norges fastlandsterritorium
Geografisk område
Nord: 72°
Sør: 57°
Øst: 32°
Vest: 4°
Vertikal utbredelse
Fra ca -250 m til ca 2500 m
Innhold gyldighetsperiode
Ikke angitt
5. Innhold og struktur
5.1. Omfang
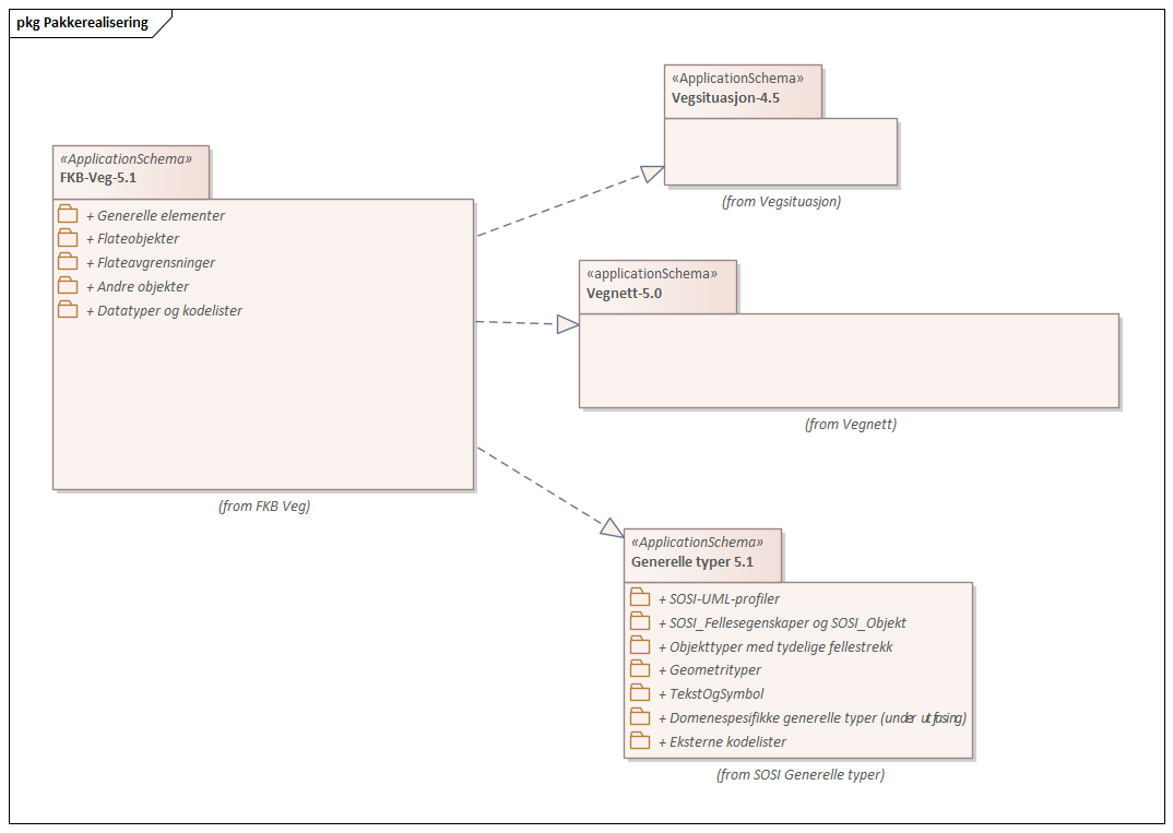
5.2. «ApplicationSchema» FKB-Veg-5.1
Definisjon: Datamodell for produktspesifikasjonen FKB-Veg. FKB-Veg inneholder detaljert informasjon om veganlegg og tilhørende objekter. Datamodellen omfatter beskrivelse av alle typer veger for kjørende, syklende og gående, i tillegg et utvalg av tilhørende objekter.
Profilparametre i tagged values
definition |
"Data model for FKB-Veg"@en |
description |
"Contains road surface and contour lines describing the road and objects connected to the road" @en |
designation |
"Product specification FKB-Veg 5.1"@en |
language |
no |
SOSI_kortnavn |
FKBVeg |
SOSI_langnavn |
FKB-Veg |
SOSI_modellstatus |
gyldig |
SOSI_spesifikasjonstype |
produktspesifikasjon |
SOSI_versjon |
5.0 |
targetNamespace |
http://skjema.geonorge.no/SOSI/produktspesifikasjon/FKB-Veg/5.1 |
version |
5.1 |
xmlns |
app |
xsdDocument |
FKBVeg.xsd |
xsdEncodingRule |
sosi |
Avhengigheter
Realisert fra |
SOSI Generell objektkatalog::Vegsituasjon::«ApplicationSchema» Vegsituasjon-4.5 |
5.2.1. Pakke: Generelle elementer
Definisjon: pakke med elementer som realiserer tilsvarende elementer i FKB Generell del 5.0
image::Diagrammer\Realisering fra SOSI generell del.png[link=Diagrammer\Realisering fra SOSI generell del.png, , alt=" referanse til objektet i Nasjonal vegdatabank (NVDB)"]
5.2.1.1. «FeatureType» Fellesegenskaper (abstrakt)
Definisjon: abstrakt objekttype som bærer sentrale egenskaper som er anbefalt for bruk i produktspesifikasjoner.
Egenskaper
Navn: |
identifikasjon |
Definisjon: |
unik identifikasjon av et objekt Merknad FKB: Unik identifikasjon av et objekt, ivaretas av den ansvarlige produsent/forvalter, og som kan benyttes av eksterne applikasjoner som referanse til objektet. Den unike identifikatoren er unik for kartobjektet og skal ikke endres i kartobjektets levetid. Dette må ikke forveksles med en tematisk identifikator (for eksempel bygningsnummer) som unikt identifiserer et objekt i virkeligheten. En bygning med samme bygningsnummer vil kunne representeres i mange kartprodukter der det finnes en unik identifikasjon i hver av dem. For FKB benyttes UUID (Universally unique identifier) som lokalId. Dette innebærer at lokalId alene alltid vil være unik. Likevel skal alltid navnerom også angis. Navnerom angir FKB-datasettet. |
Multiplisitet: |
[1..1] |
Type: |
Navn: |
oppdateringsdato |
Definisjon: |
tidspunkt for siste endring på objektet Merknad FKB: Denne datoen viser datasystemets siste endring på dataobjektet. Egenskapen settes av forvaltningssystemet etter følgende regler: i. Oppdateringsdato er tidspunkt for oppdatering av databasen og settes av forvaltningsbasen (ikke av klienten). ii. Oppdateringsdato skal endres også hvis det er kopidata som blir endret eller importert i en ”kopibase”. iii. Når avgrensingslinjene til en flate endres, skal flateobjektet få ny oppdateringsdato. iv. Oppdateringsdato skal endres hvis en egenskap endres. |
Multiplisitet: |
[1..1] |
Type: |
Navn: |
sluttdato |
Definisjon: |
Tid for når denne versjonen av objektet var erstattet eller opphørt å eksistere. Merknad FKB: Egenskapen settes av forvaltningssystemet. Sluttdato skal kun sendes med ut fra forvaltningssystemet i sammenhenger der objektenes historikk er interessant. |
Multiplisitet: |
[0..1] |
Type: |
Navn: |
datafangstdato |
Definisjon: |
dato når objektet siste gang ble registrert/observert/målt i terrenget |
Multiplisitet: |
[1..1] |
Type: |
Navn: |
verifiseringsdato |
Definisjon: |
dato når dataene er fastslått å være i samsvar med virkeligheten. Merknad FKB: Brukes for eksempel i de sammenhenger hvor det er foretatt fotogrammetrisk ajourhold, og hvor det ikke er registrert endringer på objektet (det virkelige objektet er i samsvar med dataobjektet) |
Multiplisitet: |
[0..1] |
Type: |
Navn: |
registreringsversjon |
Definisjon: |
angivelse av hvilken produktspesifikasjon som er utgangspunkt for dataene |
Multiplisitet: |
[0..1] |
Type: |
|
defaultCodeSpace |
https://register.geonorge.no/sosi-kodelister/fkb/generell/5.0/registreringsversjon |
Navn: |
informasjon |
Definisjon: |
generell opplysning. Merknad FKB: Mulighet til å legge inn utfyllende informasjon om objektet. Egenskapen bør bare brukes til å legge inn ekstra informasjon om enkeltobjekter. Egenskapen bør ikke brukes til å systematisk angi ekstrainformasjon om mange/alle objekter i et datasett. |
Multiplisitet: |
[0..1] |
Type: |
Navn: |
medium |
Definisjon: |
objektets beliggenhet i forhold til jordoverflaten |
Multiplisitet: |
[1..1] |
Type: |
|
defaultCodeSpace |
https://register.geonorge.no/sosi-kodelister/fkb/generell/5.0/medium |
Navn: |
eksternPeker |
Definisjon: |
referanse til objektet i et eksternt system, som ikke er Nasjonal vegdatabank (NVDB). |
Multiplisitet: |
[0..1] |
Type: |
Arv og realiseringer
Subtyper: |
«FeatureType» KvalitetOpsjonell |
Realisert fra: |
Generelle typer 5.1::SOSI_Fellesegenskaper og SOSI_Objekt::«FeatureType» SOSI_Objekt |
5.2.1.2. «FeatureType» KvalitetPåkrevd (abstrakt)
Definisjon: abstrakt objekttype med påkrevet kvalitetsangivelse
Egenskaper
Navn: |
kvalitet |
Definisjon: |
beskrivelse av kvaliteten på stedfestingen Merknad: Denne er identisk med ..KVALITET i tidligere versjoner av SOSI. |
Multiplisitet: |
[1..1] |
Type: |
Arv og realiseringer
Supertype: |
Generelle elementer::«FeatureType» Fellesegenskaper |
Subtyper: |
«FeatureType» VegAnnenAvgrensning |
Realisert fra: |
Generelle typer 5.1::SOSI_Fellesegenskaper og SOSI_Objekt::«FeatureType» SOSI_Objekt |
5.2.1.3. «FeatureType» KvalitetOpsjonell (abstrakt)
Definisjon: abstrakt objekttype med valgfri kvalitetsangivelse
Egenskaper
Navn: |
kvalitet |
Definisjon: |
beskrivelse av kvaliteten på stedfestingen Merknad: Denne er identisk med ..KVALITET i tidligere versjoner av SOSI. |
Multiplisitet: |
[0..1] |
Type: |
Arv og realiseringer
Supertype: |
Generelle elementer::«FeatureType» Fellesegenskaper |
Subtyper: |
|
Realisert fra: |
Generelle typer 5.1::SOSI_Fellesegenskaper og SOSI_Objekt::«FeatureType» SOSI_Objekt |
5.2.1.4. «FeatureType» NVDBobjekter (abstrakt)
Definisjon: abstrakt objekttype som arves fra for flateobjekter som har kobling til NVDB.
Egenskaper
Navn: |
nvdbPeker |
Definisjon: |
peker til objekt i NVDB |
Multiplisitet: |
[0..1] |
Type: |
Arv og realiseringer
Supertype: |
Generelle elementer::«FeatureType» Fellesegenskaper |
Subtyper: |
5.2.1.5. «FeatureType» NVDBobjekter_KvalitetPåkrevd (abstrakt)
Definisjon: abstrakt objekttype som arves fra for objekter med kvalitet påkrevd som har kobling til NVDB
Egenskaper
Navn: |
nvdbPeker |
Definisjon: |
peker til objekt i NVDB |
Multiplisitet: |
[0..1] |
Type: |
Arv og realiseringer
5.2.1.6. «dataType» Identifikasjon
Definisjon: Unik identifikasjon av et objekt i et datasett, forvaltet av den ansvarlige produsent/forvalter, og kan benyttes av eksterne applikasjoner som stabil referanse til objektet.
Merknad 1: Denne objektidentifikasjonen må ikke forveksles med en tematisk objektidentifikasjon, slik som f.eks bygningsnummer.
Merknad 2: Denne unike identifikatoren vil ikke endres i løpet av objektets levetid, og ikke gjenbrukes i andre objekt.
Egenskaper
Navn: |
lokalId |
Definisjon: |
lokal identifikator av et objekt Merknad: Det er dataleverendørens ansvar å sørge for at den lokale identifikatoren er unik innenfor navnerommet. For FKB-data benyttes UUID som lokalId. |
Multiplisitet: |
[1..1] |
Type: |
Navn: |
navnerom |
Definisjon: |
navnerom som unikt identifiserer datakilden til et objekt, anbefales å være en http-URI Eksempel: http://data.geonorge.no/SentraltStedsnavnsregister/1.0 Merknad : Verdien for navnerom vil eies av den dataprodusent som har ansvar for de unike identifikatorene og må være registrert i data.geonorge.no eller data.norge.no |
Multiplisitet: |
[1..1] |
Type: |
Navn: |
versjonId |
Definisjon: |
identifikasjon av en spesiell versjon av et geografisk objekt (instans) |
Multiplisitet: |
[0..1] |
Type: |
Arv og realiseringer
Realisert fra: |
Generelle typer 5.1::SOSI_Fellesegenskaper og SOSI_Objekt::«dataType» Identifikasjon |
5.2.1.7. «dataType» Posisjonskvalitet
Definisjon: beskrivelse av kvaliteten på stedfestingen.
Merknad: Posisjonskvalitet er ikke konform med kvalitetsmodellen i ISO slik den er definert i ISO19157:2013, men er en videreføring av tidligere brukte kvalitetsegenskaper i SOSI. FKB 5.0 innfører en egen variant av datatypen Posisjonskvalitet der kodeliste målemetode er byttet ut med den mer generelle kodelista Datafangstmetode.
Egenskaper
Navn: |
datafangstmetode |
Definisjon: |
metode for datafangst. Egenskapen beskriver datafangstmetode for grunnrisskoordinater (x,y), eller for både grunnriss og høyde (x,y,z) dersom det ikke er oppgitt noen verdi for datafangstmetodeHøyde. |
Multiplisitet: |
[1..1] |
Type: |
|
defaultCodeSpace |
https://register.geonorge.no/sosi-kodelister/fkb/generell/5.0/datafangstmetode |
Navn: |
nøyaktighet |
Definisjon: |
standardavviket til posisjoneringa av objektet oppgitt i cm I de aller fleste sammenhenger benyttes en anslått eller forventet verdi for standardavvik, men dersom man har en beregnet verdi skal denne benyttes. For objekter med punktgeometri benyttes verdi for punktstandardavvik. For objekter med kurvegeometri benyttes standardavviket for tverravviket fra kurva. For objekter med overflate- eller volumgeometri er forståelsen at standardavviket beregnes ut fra (3D) avvikene mellom sann posisjon og nærmeste punkt på overflata. Merknad: Verdien er ment å beskrive nøyaktigheten til objektet sammenlignet med sann verdi. Standardavvik er i utgangspunktet et mål på det tilfeldige avviket og det innebærer at vi forutsetter at det systematiske avviket i liten grad påvirker nøyaktigheten til posisjoneringa. For fotogrammetriske data settes som hovedregel verdien lik kravet til standardavvik ved datafangst. Se standarden Geodatakvalitet for nærmere definisjon av standardavvik og hvordan dette defineres, beregnes og kontrolleres. |
Multiplisitet: |
[0..1] |
Type: |
Navn: |
synbarhet |
Definisjon: |
beskrivelse av hvor godt objektene framgår i datagrunnlaget for posisjonering (f.eks. flybildene). |
Multiplisitet: |
[0..1] |
Type: |
|
defaultCodeSpace |
https://register.geonorge.no/sosi-kodelister/fkb/generell/5.0/synbarhet |
Navn: |
datafangstmetodeHøyde |
Definisjon: |
metoden brukt for høyderegistrering av posisjon. Det er bare nødvending å angi en verdi for egenskapen dersom datafangstmetode for høyde avviker fra datafangstmetode for grunnriss. |
Multiplisitet: |
[0..1] |
Type: |
|
defaultCodeSpace |
https://register.geonorge.no/sosi-kodelister/fkb/generell/5.0/datafangstmetode |
Navn: |
nøyaktighetHøyde |
Definisjon: |
standardavviket til posisjoneringa av objektet oppgitt i cm I de aller fleste sammenhenger benyttes en anslått eller forventet verdi for standardavvik, men dersom man har en beregnet verdi skal denne benyttes. For objekter med punktgeometri benyttes verdi for punktstandardavvik. For objekter med kurvegeometri benyttes standardavviket for tverravviket fra kurva. For objekter med overflate- eller volumgeometri er forståelsen at standardavviket beregnes ut fra (3D) avvikene mellom sann posisjon og nærmeste punkt på overflata. Merknad: Verdien er ment å beskrive nøyaktigheten til objektet sammenlignet med sann verdi. Standardavvik er i utgangspunktet et mål på det tilfeldige avviket og det innebærer at vi forutsetter at det systematiske avviket i liten grad påvirker nøyaktigheten til posisjoneringa. For fotogrammetriske data settes som hovedregel verdien lik kravet til standardavvik ved datafangst. Se standarden Geodatakvalitet for nærmere definisjon av standardavvik og hvordan dette defineres, beregnes og kontrolleres. |
Multiplisitet: |
[0..1] |
Type: |
Restriksjoner
Navn: |
ugyldige datafangstmetoder for høyde |
Beskrivelse: |
Datafangstmetode Digitalisert skal ikke brukes på egenskapen datafangstmetodeHøyde |
Type: |
OCL |
OCL kode: |
inv: self.datafangstmetodeHøyde <> 'dig' |
Arv og realiseringer
Realisert fra: |
Generelle typer 5.1::SOSI_Fellesegenskaper og SOSI_Objekt::«dataType» Posisjonskvalitet |
5.2.1.8. «CodeList» Synbarhet
Definisjon: synbarhet beskriver hvor godt objektene framgår i datagrunnlaget for posisjonering (f.eks. flybildene).
Profilparametre i tagged values
asDictionary |
true |
codeList |
https://register.geonorge.no/sosi-kodelister/fkb/generell/5.0/synbarhet |
Arv og realiseringer
Realisert fra: |
Generelle typer 5.1::SOSI_Fellesegenskaper og SOSI_Objekt::«CodeList» Synbarhet |
5.2.1.9. «CodeList» Datafangstmetode
Definisjon: metode for datafangst.
Datafangstmetoden beskriver hvordan selve vektordataene er posisjonert fra et datagrunnlag (observasjoner med landmålingsutstyr, fotogrammetrisk stereomodell, digital terrengmodell etc.) og ikke prosessen med å innhente det bakenforliggende datagrunnlaget.
Profilparametre i tagged values
asDictionary |
true |
codeList |
https://register.geonorge.no/sosi-kodelister/fkb/generell/5.0/datafangstmetode |
5.2.1.10. «CodeList» Registreringsversjon
Definisjon: FKB-versjon som ligger til grunn for registrering. Mest relevant for data som er fotogrammetrisk registrert.
Profilparametre i tagged values
asDictionary |
true |
codeList |
https://register.geonorge.no/sosi-kodelister/fkb/generell/5.0/registreringsversjon |
Arv og realiseringer
Realisert fra: |
Generelle typer 5.1::SOSI_Fellesegenskaper og SOSI_Objekt::«dataType» Registreringsversjon |
5.2.1.11. «CodeList» Høydereferanse
Definisjon: koordinatregistering utført på topp eller bunn av et objekt
Profilparametre i tagged values
asDictionary |
true |
codeList |
https://register.geonorge.no/sosi-kodelister/fkb/generell/5.0/hoydereferanse |
Arv og realiseringer
Realisert fra: |
Generelle typer 5.1::SOSI_Fellesegenskaper og SOSI_Objekt::«CodeList» Høydereferanse |
5.2.1.12. «CodeList» Medium
Definisjon: objektets beliggenhet i forhold til jordoverflaten
Eksempel: Veg på bro, i tunnel, inne i et bygningsmessig anlegg, etc.
Profilparametre i tagged values
asDictionary |
true |
codeList |
https://register.geonorge.no/sosi-kodelister/fkb/generell/5.0/medium |
Arv og realiseringer
Realisert fra: |
Generelle typer 5.1::SOSI_Fellesegenskaper og SOSI_Objekt::«CodeList» Medium |
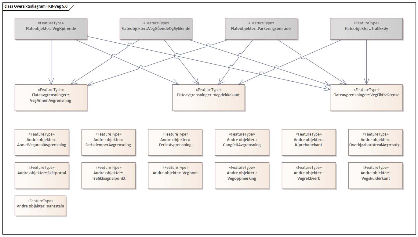
5.2.2. Pakke: Flateobjekter
Definisjon: Pakke som inneholder de fire flateobjektene benyttet i FKB-Veg 5.0
5.2.2.1. «FeatureType» Parkeringsområde
Definisjon: Område for parkering av kjøretøy.
Egenskaper
Navn: |
område |
Definisjon: |
objektets utstrekning |
Multiplisitet: |
[1..1] |
Type: |
Navn: |
posisjon |
Definisjon: |
sted som objektet eksisterer på |
Multiplisitet: |
[0..1] |
Type: |
Roller
Rollenavn: |
avgrensesAvVegdekkekant |
Definisjon: |
Krav til delt flategeometri. Avgrensning av Parkeringsområde ved hjelp av Vegdekkekant. |
Multiplisitet: |
[0..*] |
Assosiasjonstype: |
Assosiasjon |
Til klasse: |
Flateavgrensninger::«FeatureType» Vegdekkekant |
inlineOrByReference |
byReference |
Rollenavn: |
avgrensesAvVegAnnenAvgrensning |
Definisjon: |
Krav til delt flategeometri. Avgrensning av Parkeringsområde ved hjelp av VegAnnenAvgrensning. |
Multiplisitet: |
[0..*] |
Assosiasjonstype: |
Assosiasjon |
Til klasse: |
Flateavgrensninger::«FeatureType» VegAnnenAvgrensning |
Rollenavn: |
avgrensesAvVegFiktivGrense |
Definisjon: |
Krav til delt flategeometri. Avgrensning av Parkeringsområde ved hjelp av VegFiktivGrense. |
Multiplisitet: |
[0..*] |
Assosiasjonstype: |
Assosiasjon |
Til klasse: |
Flateavgrensninger::«FeatureType» VegFiktivGrense |
inlineOrByReference |
byReference |
Restriksjoner
Navn: |
avgrensningsobjekter i samsvar med områdegeometri |
Beskrivelse: |
Område-geometrien skal være lik summen av geometriene til de assosierte avgrensningsobjektene |
Type: |
Invariant |
Navn: |
posisjon innenfor område |
Beskrivelse: |
Dersom det finnes posisjon-geometri skal den ligge innenfor område-geometrien |
Type: |
Invariant |
Arv og realiseringer
Supertype: |
Generelle elementer::«FeatureType» NVDBobjekter |
Realisert fra: |
Vegsituasjon-4.5::«featureType» Parkeringsområde |
5.2.2.2. «FeatureType» Trafikkøy
Definisjon: Område som er begrenset av kjørefelt på alle sider og som normalt ikke skal benyttes av kjøretøy.
Egenskaper
Navn: |
område |
Definisjon: |
objektets utstrekning |
Multiplisitet: |
[1..1] |
Type: |
Navn: |
posisjon |
Definisjon: |
sted som objektet eksisterer på |
Multiplisitet: |
[0..1] |
Type: |
Roller
Rollenavn: |
avgrensesAvVegdekkekant |
Definisjon: |
Krav til delt flategeometri. Avgrensning av Trafikkøy ved hjelp av Vegdekkekant. |
Multiplisitet: |
[0..*] |
Assosiasjonstype: |
Assosiasjon |
Til klasse: |
Flateavgrensninger::«FeatureType» Vegdekkekant |
inlineOrByReference |
byReference |
Rollenavn: |
avgrensesAvVegFiktivGrense |
Definisjon: |
Krav til delt flategeometri. Avgrensning av trafikkøy ved hjelp av VegFiktivGrense. |
Multiplisitet: |
[0..*] |
Assosiasjonstype: |
Assosiasjon |
Til klasse: |
Flateavgrensninger::«FeatureType» VegFiktivGrense |
inlineOrByReference |
byReference |
Restriksjoner
Navn: |
avgrensningsobjekter i samsvar med områdegeometri |
Beskrivelse: |
Område-geometrien skal være lik summen av geometriene til de assosierte avgrensningsobjektene |
Type: |
Invariant |
Navn: |
posisjon innenfor område |
Beskrivelse: |
Dersom det finnes posisjon-geometri skal den ligge innenfor område-geometrien |
Type: |
Invariant |
Arv og realiseringer
Supertype: |
Generelle elementer::«FeatureType» NVDBobjekter |
Realisert fra: |
Vegsituasjon-4.5::«featureType» Trafikkøy |
5.2.2.3. «FeatureType» VegGåendeOgSyklende
Definisjon: Ferdselsområde for gående og syklende. Her inngår fortau, gangveg, gang- og sykkelveg, sykkelveg, trapp og gågate.
Merknad: Erstatter tidligere objekttype GangSykkelveg. Den nye objekttypen omfatter alle typer veger for gående og syklende definert i Elveg 2.0
Egenskaper
Navn: |
område |
Definisjon: |
objektets utstrekning |
Multiplisitet: |
[1..1] |
Type: |
Navn: |
posisjon |
Definisjon: |
sted som objektet eksisterer på, representert som punkt |
Multiplisitet: |
[0..1] |
Type: |
Navn: |
typeveg |
Definisjon: |
Typeveg er den sentrale egenskapen for å vise hvilken hva slags ferdsel som kan skje på veglenka. |
Multiplisitet: |
[1..1] |
Type: |
|
defaultCodeSpace |
https://register.geonorge.no/sosi-kodelister/fkb/veg/5.0/typeveggaendeogsyklende |
Navn: |
vegsystemreferanse |
Definisjon: |
sammensatt identifikator for vegsystemreferanse |
Multiplisitet: |
[0..1] |
Type: |
Navn: |
vegOverVeg |
Definisjon: |
angivelse av om vegen ligger øverst av flere andre veger Merknad: egenskapen vegOverVeg benyttes der man har flere veger over hverandre (store trafikkmaskiner som Sinsen-krysset). Verdi JA benyttes for vegen som ligger øverst. Denne egenskapen benyttes for å styre hvilke flater som skal tegnes øverst (prioritet). Ikke påkrevd å benytte ved en veg over annen veg, da styrer MEDIUM-mekanismen også uttegningen. |
Multiplisitet: |
[1..1] |
Type: |
Roller
Rollenavn: |
avgrensesAvVegdekkekant |
Definisjon: |
Krav til delt flategeometri. Avgrensning av VegGåendeOgSyklende ved hjelp av Vegdekkekant. |
Multiplisitet: |
[0..*] |
Assosiasjonstype: |
Assosiasjon |
Til klasse: |
Flateavgrensninger::«FeatureType» Vegdekkekant |
inlineOrByReference |
byReference |
Rollenavn: |
avgrensesAvVegFiktivGrense |
Definisjon: |
Krav til delt flategeometri. Avgrensning av VegGåendeOgSyklende ved hjelp av VegFiktivGrense. |
Multiplisitet: |
[0..*] |
Assosiasjonstype: |
Assosiasjon |
Til klasse: |
Flateavgrensninger::«FeatureType» VegFiktivGrense |
inlineOrByReference |
byReference |
Rollenavn: |
avgrensesAvVegAnnenAvgrensning |
Definisjon: |
Krav til delt flategeometri. Avgrensning av VegGåendeOgSyklende ved hjelp av VegAnnenAvgrensning. |
Multiplisitet: |
[0..*] |
Assosiasjonstype: |
Assosiasjon |
Til klasse: |
Flateavgrensninger::«FeatureType» VegAnnenAvgrensning |
inlineOrByReference |
byReference |
Restriksjoner
Navn: |
avgrensningsobjekter i samsvar med områdegeometri |
Beskrivelse: |
Område-geometrien skal være lik summen av geometriene til de assosierte avgrensningsobjektene |
Type: |
Invariant |
Navn: |
posisjon innenfor område |
Beskrivelse: |
Dersom det finnes posisjon-geometri skal den ligge innenfor område-geometrien |
Type: |
Invariant |
Arv og realiseringer
Supertype: |
Generelle elementer::«FeatureType» Fellesegenskaper |
5.2.2.4. «FeatureType» VegKjørende
Definisjon: Ferdselsområde for motorisert trafikk. Her inngår gatetun, enkel bilveg, kanalisert bilveg, rundkjøring og rampe.
Egenskaper
Navn: |
område |
Definisjon: |
objektets utstrekning |
Multiplisitet: |
[1..1] |
Type: |
Navn: |
posisjon |
Definisjon: |
sted som objektet eksisterer på, representert som punkt |
Multiplisitet: |
[0..1] |
Type: |
Navn: |
typeveg |
Definisjon: |
Typeveg er den sentrale egenskapen for å vise hvilken hva slags ferdsel som kan skje på veglenka. |
Multiplisitet: |
[0..1] |
Type: |
|
defaultCodeSpace |
https://register.geonorge.no/sosi-kodelister/fkb/veg/5.0/typevegkjorende |
Navn: |
vegsystemreferanse |
Definisjon: |
sammensatt identifikator for vegsystemreferanse |
Multiplisitet: |
[1..1] |
Type: |
Navn: |
vegOverVeg |
Definisjon: |
angivelse av om vegen ligger øverst av flere andre veger Merknad: egenskapen vegOverVeg benyttes der man har flere veger over hverandre (store trafikkmaskiner som Sinsen-krysset). Verdi JA benyttes for vegen som ligger øverst. Denne egenskapen benyttes for å styre hvilke flater som skal tegnes øverst (prioritet). Ikke påkrevd å benytte ved en veg over annen veg, da styrer MEDIUM-mekanismen også uttegningen. |
Multiplisitet: |
[1..1] |
Type: |
Roller
Rollenavn: |
avgrensesAvVegAnnenAvgrensning |
Definisjon: |
Krav til delt flategeometri. Avgrensning av VegKjørende ved hjelp av VegAnnenAvgrensning. |
Multiplisitet: |
[0..*] |
Assosiasjonstype: |
Assosiasjon |
Til klasse: |
Flateavgrensninger::«FeatureType» VegAnnenAvgrensning |
inlineOrByReference |
byReference |
Rollenavn: |
avgrensesAvVegFiktivGrense |
Definisjon: |
Krav til delt flategeometri. Avgrensning av VegKjørende ved hjelp av VegFiktivGrense. |
Multiplisitet: |
[0..*] |
Assosiasjonstype: |
Assosiasjon |
Til klasse: |
Flateavgrensninger::«FeatureType» VegFiktivGrense |
inlineOrByReference |
byReference |
Rollenavn: |
avgrensesAvVegdekkekant |
Definisjon: |
Krav til delt flategeometri. Avgrensning av VegKjørende ved hjelp av VegAvdekkekant. |
Multiplisitet: |
[0..*] |
Assosiasjonstype: |
Assosiasjon |
Til klasse: |
Flateavgrensninger::«FeatureType» Vegdekkekant |
inlineOrByReference |
byReference |
Restriksjoner
Navn: |
avgrensningsobjekter i samsvar med områdegeometri |
Beskrivelse: |
Område-geometrien skal være lik summen av geometriene til de assosierte avgrensningsobjektene |
Type: |
Invariant |
Navn: |
posisjon innenfor område |
Beskrivelse: |
Dersom det finnes posisjon-geometri skal den ligge innenfor område-geometrien |
Type: |
Invariant |
Arv og realiseringer
Supertype: |
Generelle elementer::«FeatureType» Fellesegenskaper |
5.2.3. Pakke: Flateavgrensninger
Definisjon: Pakke som inneholder de fire kurveobjektene som brukes til flateavgrensning i FKB-Veg 5.0
5.2.3.1. «FeatureType» VegAnnenAvgrensning
Definisjon: Reell eller fiktiv avgrensing som avgrenser veg mot privat avkjørsel, eller annet vegareal som ligger i tilknytning til vegen.
Merknad: Eksempler på annet vegareal er åpne parkeringsplasser, industriområder, bygninger og gårdsplasser. Her inngår også tildligere objekttype VegkantAnnetVegareal og VegkantAvkjørsel.
Egenskaper
Navn: |
grense |
Definisjon: |
forløp som følger overgang mellom ulike fenomener |
Multiplisitet: |
[1..1] |
Type: |
Arv og realiseringer
Supertype: |
Generelle elementer::«FeatureType» KvalitetPåkrevd |
5.2.3.2. «FeatureType» Vegdekkekant
Definisjon: avgrensning for alle typer flatedannede vegdekker.
Merknad: Her inngår også tidligere Trafikkøykant, GangSykkelvegkant, Gangvegkant og AnnetVegarealAvgrensning som avgrenser tidligere bakkant fortau eller parkeringsområdeavgrensning
Egenskaper
Navn: |
grense |
Definisjon: |
forløp som følger overgang mellom ulike fenomener |
Multiplisitet: |
[1..1] |
Type: |
Navn: |
høydereferanse |
Definisjon: |
koordinatregistrering utført på topp eller bunn av et objekt |
Multiplisitet: |
[1..1] |
Type: |
|
defaultCodeSpace |
https://register.geonorge.no/sosi-kodelister/fkb/generell/5.0/hoydereferanse |
Arv og realiseringer
Supertype: |
Generelle elementer::«FeatureType» KvalitetPåkrevd |
Realisert fra: |
Vegsituasjon-4.5::«featureType» Vegdekkekant |
5.2.3.3. «FeatureType» VegFiktivGrense
Definisjon: Fiktiv avgrensningslinje (lukkelinje) for vegflater.
Merknad: VegFiktivGrense brukes for fiktive avgrensninger av vegflater. Objektene skal derfor som hovedregel avgrense to flater.
Egenskaper
Navn: |
grense |
Definisjon: |
forløp som følger overgang mellom ulike fenomener |
Multiplisitet: |
[1..1] |
Type: |
Arv og realiseringer
Supertype: |
Generelle elementer::«FeatureType» KvalitetOpsjonell |
Realisert fra: |
Vegsituasjon-4.5::«featureType» VegkantFiktiv |
5.2.4. Pakke: Andre objekter
Definisjon: Pakke som inneholder øvrige objekter som benyttes i FKB-Veg 5.0
5.2.4.1. «FeatureType» AnnetVegarealAvgrensning
Definisjon: avgrensning av privat avkjørsel, ytterkant av åpne parkeringsplasser i tilknytning til veg, korte gang- og sykkelveger som ikke hører til hovedvegnettet (for eksempel småveger mellom bebyggelse).
Merknad: Objekttypen skal ikke brukes til å avgrense vegflate eller fortau
Egenskaper
Navn: |
grense |
Definisjon: |
forløp som følger overgang mellom ulike fenomener |
Multiplisitet: |
[1..1] |
Type: |
Arv og realiseringer
Supertype: |
Generelle elementer::«FeatureType» KvalitetPåkrevd |
Realisert fra: |
Vegsituasjon-4.5::«featureType» AnnetVegarealAvgrensning |
5.2.4.2. «FeatureType» FartsdemperAvgrensning
Definisjon: Avgrensning av forhøyning i veger og/eller gater for å begrense kjørehastigheten.
Egenskaper
Navn: |
grense |
Definisjon: |
forløp som følger overgang mellom ulike fenomener |
Multiplisitet: |
[1..1] |
Type: |
Arv og realiseringer
Supertype: |
Generelle elementer::«FeatureType» NVDBobjekter_KvalitetPåkrevd |
Realisert fra: |
Vegsituasjon-4.5::«featureType» FartsdemperAvgrensning |
5.2.4.3. «FeatureType» FeristAvgrensning
Definisjon: Rist eller gitter som er innbygd i vegbanen, og som hindrer dyr i å komme over.
Egenskaper
Navn: |
grense |
Definisjon: |
forløp som følger overgang mellom ulike fenomener |
Multiplisitet: |
[1..1] |
Type: |
Arv og realiseringer
Supertype: |
Generelle elementer::«FeatureType» NVDBobjekter_KvalitetPåkrevd |
Realisert fra: |
Vegsituasjon-4.5::«featureType» FeristAvgrensning |
5.2.4.4. «FeatureType» GangfeltAvgrensning
Definisjon: Avgrensning av gangfelt.
Egenskaper
Navn: |
grense |
Definisjon: |
forløp som følger overgang mellom ulike fenomener |
Multiplisitet: |
[1..1] |
Type: |
Arv og realiseringer
Supertype: |
Generelle elementer::«FeatureType» NVDBobjekter_KvalitetPåkrevd |
Realisert fra: |
Vegsituasjon-4.5::«featureType» GangfeltAvgrensning |
5.2.4.5. «FeatureType» Kantstein
Definisjon: Kantstein som avgrenser vegdekke (oftest bilveg) mot fortau eller lignende
Egenskaper
Navn: |
grense |
Definisjon: |
forløp som følger overgang mellom ulike fenomener |
Multiplisitet: |
[1..1] |
Type: |
Navn: |
nedsenketKantstein |
Definisjon: |
Egenskap for å angi om kantstein er nedsenket eller ikke. Dersom egenskapen ikke er angitt betyr dette det samme som nedsenketKantstein Nei. |
Multiplisitet: |
[1..1] |
Type: |
Arv og realiseringer
Supertype: |
Generelle elementer::«FeatureType» KvalitetPåkrevd |
5.2.4.6. «FeatureType» Kjørebanekant
Definisjon: Avgrensing av kjørebanen, som ofte identifiseres med hjelp av oppmerking på veien.
Egenskaper
Navn: |
grense |
Definisjon: |
forløp som følger overgang mellom ulike fenomener |
Multiplisitet: |
[1..1] |
Type: |
Arv og realiseringer
Supertype: |
Generelle elementer::«FeatureType» KvalitetPåkrevd |
Realisert fra: |
Vegsituasjon-4.5::«featureType» Kjørebanekant |
5.2.4.7. «FeatureType» OverkjørbartArealAvgrensning
Definisjon: Den indre eller ytre avgrensningen av et overkjørbart areal.
Tilleggsinformasjon: Opphøyd areal i små rundkjøringer og kryss, etablert for at lange og store kjøretøy skal kunne passere. Arealet er gjerne belagt med belegningsstein og avgrenset av kantstein.
Egenskaper
Navn: |
grense |
Definisjon: |
forløp som følger overgang mellom ulike fenomener |
Multiplisitet: |
[1..1] |
Type: |
Navn: |
høydereferanse |
Definisjon: |
koordinatregistrering utført på topp eller bunn av et objekt |
Multiplisitet: |
[1..1] |
Type: |
|
defaultCodeSpace |
https://register.geonorge.no/sosi-kodelister/fkb/generell/5.0/hoydereferanse |
Arv og realiseringer
Supertype: |
Generelle elementer::«FeatureType» NVDBobjekter_KvalitetPåkrevd |
5.2.4.8. «FeatureType» Skiltportal
Definisjon: Anordning for å henge opp skilt, teknisk utstyr etc. over kjørefeltene.
Egenskaper
Navn: |
senterlinje |
Definisjon: |
forløp som følger objektets sentrale del |
Multiplisitet: |
[1..1] |
Type: |
Arv og realiseringer
Supertype: |
Generelle elementer::«FeatureType» NVDBobjekter_KvalitetPåkrevd |
Realisert fra: |
Vegsituasjon-4.5::«featureType» Skiltportal |
5.2.4.9. «FeatureType» Trafikksignalpunkt
Definisjon: Trafikksignal inkludert signalhoder og stolpe lokalisert i ett punkt.
Egenskaper
Navn: |
posisjon |
Definisjon: |
sted som objektet eksisterer på |
Multiplisitet: |
[1..1] |
Type: |
Navn: |
høydereferanse |
Definisjon: |
koordinatregistrering utført på topp eller bunn av et objekt |
Multiplisitet: |
[1..1] |
Type: |
|
defaultCodeSpace |
https://register.geonorge.no/sosi-kodelister/fkb/generell/5.0/hoydereferanse |
Arv og realiseringer
Supertype: |
Generelle elementer::«FeatureType» NVDBobjekter_KvalitetPåkrevd |
Realisert fra: |
Vegsituasjon-4.5::«featureType» Trafikksignalpunkt |
5.2.4.10. «FeatureType» Vegbom
Definisjon: Fysisk vegbom. Kan både være bommer som permanent sperrer for kjøring (vegsperringer) og bommer som kan passeres, f.eks. ved å betale avgift.
Egenskaper
Navn: |
senterlinje |
Definisjon: |
forløp som følger objektets sentrale del |
Multiplisitet: |
[1..1] |
Type: |
Navn: |
funksjon |
Definisjon: |
Vegbommens funksjon |
Multiplisitet: |
[0..1] |
Type: |
|
defaultCodeSpace |
https://register.geonorge.no/sosi-kodelister/fkb/veg/5.0/funksjonvegsperring |
Navn: |
høydereferanse |
Definisjon: |
koordinatregistering utført på topp eller bunn av et objekt |
Multiplisitet: |
[1..1] |
Type: |
|
defaultCodeSpace |
https://register.geonorge.no/sosi-kodelister/fkb/generell/5.0/hoydereferanse |
Navn: |
vegbomtype |
Definisjon: |
Angir hvilken type vegbommen er av |
Multiplisitet: |
[0..1] |
Type: |
|
defaultCodeSpace |
https://register.geonorge.no/sosi-kodelister/fkb/veg/5.0/typevegbom |
Arv og realiseringer
Supertype: |
Generelle elementer::«FeatureType» NVDBobjekter_KvalitetPåkrevd |
5.2.4.11. «FeatureType» Vegoppmerking
Definisjon: Langs- og/eller tverrgående vegoppmerkingslinjer i vegen. Vegoppmerking nyttes for å lede, varsle eller regulere trafikken, og for å klargjøre andre bestemmelser gitt ved trafikkskilt eller trafikkregler.
Egenskaper
Navn: |
senterlinje |
Definisjon: |
forløp som følger objektets sentrale del |
Multiplisitet: |
[1..1] |
Type: |
Navn: |
bruksområde |
Definisjon: |
bruksområde for vegopmmerking (hentes fra NVDB) ) |
Multiplisitet: |
[0..1] |
Type: |
|
defaultCodeSpace |
https://register.geonorge.no/sosi-kodelister/fkb/veg/5.0/bruksomradevegoppmerking |
Arv og realiseringer
Supertype: |
Generelle elementer::«FeatureType» NVDBobjekter_KvalitetPåkrevd |
Realisert fra: |
Vegsituasjon-4.5::«featureType» VegoppmerkingLangsgående |
5.2.4.12. «FeatureType» Vegrekkverk
Definisjon: En anordning som skal hindre at kjøretøy forlater vegen.
Egenskaper
Navn: |
senterlinje |
Definisjon: |
forløp som følger objektets sentrale del |
Multiplisitet: |
[1..1] |
Type: |
Navn: |
høydereferanse |
Definisjon: |
koordinatregistrering utført på topp eller bunn av et objekt |
Multiplisitet: |
[1..1] |
Type: |
|
defaultCodeSpace |
https://register.geonorge.no/sosi-kodelister/fkb/generell/5.0/hoydereferanse |
Navn: |
rekkverkstype |
Definisjon: |
type rekkverk |
Multiplisitet: |
[0..1] |
Type: |
|
defaultCodeSpace |
https://register.geonorge.no/sosi-kodelister/fkb/veg/5.0/typevegrekkverk |
Arv og realiseringer
Supertype: |
Generelle elementer::«FeatureType» NVDBobjekter_KvalitetPåkrevd |
Realisert fra: |
Vegsituasjon-4.5::«featureType» Vegrekkverk |
5.2.4.13. «FeatureType» Vegskulderkant
Definisjon: Ytterkant av kjørbart felt som ligger inntil kjørebanen. Dette inkluderer rom for rekkverk.
Egenskaper
Navn: |
grense |
Definisjon: |
forløp som følger overgang mellom ulike fenomener |
Multiplisitet: |
[1..1] |
Type: |
Navn: |
høydereferanse |
Definisjon: |
koordinatregistrering utført på topp eller bunn av et objekt |
Multiplisitet: |
[1..1] |
Type: |
|
defaultCodeSpace |
https://register.geonorge.no/sosi-kodelister/fkb/generell/5.0/hoydereferanse |
Arv og realiseringer
Supertype: |
Generelle elementer::«FeatureType» NVDBobjekter_KvalitetPåkrevd |
Realisert fra: |
Vegsituasjon-4.5::«featureType» Vegskulderkant |
5.2.5. Pakke: Datatyper og kodelister
Definisjon: Inneholder datatyper og kodelister benyttet i FKB-Veg 5.0
5.2.5.1. «dataType» Vegsystemreferanse
Definisjon: sammensatt identifikator for vegsystemreferanse
Egenskaper
Navn: |
vegsystem |
Definisjon: |
hvilke deler av vegnettet som forvaltningsmessig hører sammen |
Multiplisitet: |
[1..1] |
Type: |
Arv og realiseringer
Realisert fra: |
Vegnett-5.0::«dataType» Vegsystemreferanse |
5.2.5.2. «dataType» Vegsystem
Definisjon: Definerer hvilke deler av vegnettet som forvaltningsmessig hører sammen.
Egenskaper
Navn: |
vegkategori |
Definisjon: |
Kategorisering som angir på hvilket nivå vegmyndigheten for strekningen ligger. |
Multiplisitet: |
[1..1] |
Type: |
|
defaultCodeSpace |
https://register.geonorge.no/sosi-kodelister/fkb/veg/5.0/vegkategori |
Navn: |
vegfase |
Definisjon: |
Angir vegens fase i livet. |
Multiplisitet: |
[1..1] |
Type: |
|
defaultCodeSpace |
https://register.geonorge.no/sosi-kodelister/fkb/veg/5.0/vegfase |
Navn: |
vegnummer |
Definisjon: |
Angir hvilke deler av vegnettet som rutemessig hører sammen. |
Multiplisitet: |
[0..1] |
Type: |
Arv og realiseringer
Realisert fra: |
Vegnett-5.0::«dataType» Vegsystem |
5.2.5.3. «CodeList» Vegkategori
Definisjon: angivelse av vegens kategori/eierskap
Profilparametre i tagged values
asDictionary |
true |
codeList |
https://register.geonorge.no/sosi-kodelister/fkb/veg/5.0/vegkategori |
5.2.5.4. «CodeList» Vegfase
Definisjon: angivelse av vegens "fase i livet"
Profilparametre i tagged values
asDictionary |
true |
codeList |
https://register.geonorge.no/sosi-kodelister/fkb/veg/5.0/vegfase |
5.2.5.5. «CodeList» FunksjonVegsperring
Definisjon: Angir funksjon for vegbom
Profilparametre i tagged values
asDictionary |
true |
codeList |
https://register.geonorge.no/sosi-kodelister/fkb/veg/5.0/funksjonvegsperring |
5.2.5.6. «CodeList» TypeVegbom
Definisjon: angivelse av type vegbom
Profilparametre i tagged values
asDictionary |
true |
codeList |
https://register.geonorge.no/sosi-kodelister/fkb/veg/5.0/typevegbom |
5.2.5.7. «CodeList» TypevegGåendeOgSyklende
Definisjon: typeveger som brukes for veger for gående og syklende
Profilparametre i tagged values
asDictionary |
true |
codeList |
https://register.geonorge.no/sosi-kodelister/fkb/veg/5.0/typeveggaendeogsyklende |
5.2.5.8. «CodeList» TypevegKjørende
Definisjon: typeveger som brukes for veger for kjørende
Profilparametre i tagged values
asDictionary |
true |
codeList |
https://register.geonorge.no/sosi-kodelister/fkb/veg/5.0/typevegkjorende |
5.2.5.9. «CodeList» BruksområdeVegoppmerking
Definisjon: angir bruksområde for vegoppmerking
Profilparametre i tagged values
asDictionary |
true |
codeList |
https://register.geonorge.no/sosi-kodelister/fkb/veg/5.0/bruksomradevegoppmerking |
5.2.5.10. «CodeList» TypeVegrekkverk
Definisjon: angivelse av ulike typer rekkverk
Profilparametre i tagged values
asDictionary |
true |
codeList |
https://register.geonorge.no/sosi-kodelister/fkb/veg/5.0/typevegrekkverk |
6. Referansesystem
Referansesystemer for FKB 5.0 er også beskrevet i vedlegg B i FKB generell del.
6.1. Romlig referansesystem 5972
6.1.1. Omfang
6.1.2. Navn på kilden til referansesystemet
EPSG / SOSI
6.1.3. Ansvarlig organisasjon for referansesystemet
Statens kartverk
6.1.4. Link til mer informasjon om referansesystemet
6.1.5. Koderom
EPSG
6.1.6. Identifikasjonskode
5972
6.1.7. Kodeversjon
2020-03-30
6.2. Romlig referansesystem 5973
6.2.1. Omfang
6.2.2. Navn på kilden til referansesystemet
EPSG / SOSI
6.2.3. Ansvarlig organisasjon for referansesystemet
Statens kartverk
6.2.4. Link til mer informasjon om referansesystemet
6.2.5. Koderom
EPSG
6.2.6. Identifikasjonskode
5973
6.2.7. Kodeversjon
2020-03-30
6.3. Romlig referansesystem 5975
6.3.1. Omfang
6.3.2. Navn på kilden til referansesystemet
EPSG / SOSI
6.3.3. Ansvarlig organisasjon for referansesystemet
Statens kartverk
6.3.4. Link til mer informasjon om referansesystemet
6.3.5. Koderom
EPSG
6.3.6. Identifikasjonskode
5975
6.3.7. Kodeversjon
2020-03-30
6.4. Temporalt referansesystem
6.4.1. Omfang
6.4.2. Navn på temporalt referansesystem
UTC
Dersom ikke tidssone er spesielt angitt ved angivelse av tidspunkt skal man anta at det er norsk tid som benyttes. Dvs. UTC+1 (normaltid) på vinteren og UTC+2 (sommertid) på sommeren.
7. Kvalitet
7.1. Omfang
7.2. Beskrivelse av datakvalitet
FKB er detaljerte kartdata med en nøyaktighet på typisk 10 cm - 1 m og kan egne seg som datagrunnlag i f.eks. beredskap, analyse, planlegging og prosjektering i tillegg til å fungere som et topografisk grunnkart.
Den dominerende datafangstmetoden for FKB-data er fotogrammetrisk registrering. For fotogrammetrisk registrering er det angitt detaljerte kvalitetskrav. Se fotogrammetrisk registreringsinstruks for FKB-Veg 5.1.
FKB vil ofte også inneholde data fra andre datakilder, for eksempel data etablert gjennom kommunal/offentlig saksbehandling, innmelding fra publikum eller digitalisert fra ortofoto. Se kapittel 9 for en nærmere beskrivelse av datakilder ved vedlikehold av FKB-data.
Prinsippet er at fullstendighet prioriteres foran nøyaktighet og FKB-data for et område vil derfor bestå av data med varierende grad av kvalitet. Alle data er kodet med datafangstdato og posisjonskvalitet slik at det er mulig å vurdere datakvaliteten til det enkelte dataobjekt. Det vil også være mulig å aggregere denne informasjonen som finnes på objektnivå opp til en beskrivelse av kvaliteten på datainnholdet i området som helhet. Det er imidlertid vanskelig å garantere datakvaliteten for FKB innenfor et område.
8. Datafangst
8.1. Omfang
8.2. Registeringsinstruks
Fotogrammetrisk datafangst er den dominerende datafangstmetoden for FKB-Veg 5.1. Se fotogrammetrisk registreringsinstruks for FKB-Veg 5.1.
9. Datavedlikehold
FKB-data vedlikeholdes gjennom 3 prosesser. Det henvises til Geovekst veiledningsmateriell for nærmere beskrivelse av vedlikeholdsopplegget [GEO-VEIL]
9.1. Vedlikeholdsinformasjon Kartleggingsprosjekter
9.1.1. Omfang
9.1.2. Vedlikeholdsfrekvens
Periodisk med en frekvens fra årlig til ca hvert 10. år avhengig av områdetype.
9.1.3. Vedlikeholdsbeskrivelse
Fotogrammetrisk ajourhold skjer for Geovekst-kommuner gjennom Geovekst kartleggingsprosjekter. Kartleggingsprosjektene spesifiseres og finansieres gjennom Geovekst og settes ut på anbud fra Kartverket. Flyfotografering og selve det fotogrammetriske ajourholdet utføres av et privat firma i tråd med fotogrammetrisk registreringsinstruks. Kartverket gjør kontroll av leveranse ved mottak og legger dataene inn i Sentral FKB.
Laserskanning er også egnet som datakilde for flere typer FKB-data og vil i noen kartleggingsprosjekter kunne brukes som datakilde i stedet for eller i tillegg til flybilder.
Kommuner utenfor Geovekst gjør tilsvarende vedlikehold i egen regi og leverer data i henhold til Norge digitalt avtale.
9.2. Vedlikeholdsinformasjon Kontinuerlig ajourhold
9.2.1. Omfang
9.2.2. Vedlikeholdsfrekvens
Kontinuerlig
9.2.3. Vedlikeholdsbeskrivelse
Det er i regi av Geovekst inngått FDV-avtaler med de fleste kommuner. Her avtalefestes oppgaver og finansiering av et felles kontinuerlig ajourhold av FKB-dataene blant partene i avtalen. Den viktigste parten i avtalene er kommunen da mange av endringene i FKB kan fanges opp gjennom kommunal saksbehandling. Endringene oppdateres direkte inn i Sentral FKB eller oversendes til Kartverket på filformat for de som ikke har tilgang til å oppdatere direkte.
Ved siden av kommunene er også Statens vegvesen, fylkeskommunene og nettselskapene aktive parter i det administrative ajourholdet av FKB-data. Disse partene legger data med oppdatert situasjon direkte inn i Sentral FKB i forbindelse med ferdigstilling av utbyggingsprosjekter de har ansvar for.
Kommuner utenfor Geovekst gjør tilsvarende vedlikehold i egen regi og leverer data i henhold til Norge digitalt avtale.
9.3. Vedlikeholdsinformasjon Meldinger om feil og mangler
9.3.1. Omfang
9.3.2. Vedlikeholdsfrekvens
Kontinuerlig
9.3.3. Vedlikeholdsbeskrivelse
Kartverket mottar gjennom kundesenteret og tjenesten Rettikartet.no en del meldinger om feil og mangler i FKB fra publikum. Disse meldingene kan etter en vurdering mot andre datakilder bli lagt inn i FKB.
Også andre parter i Geovekst vil kunne ta imot meldinger om feil og avvik i kartet og oppdatere FKB på bakgrunn av disse meldingene.
10. Presentasjon
10.1. Omfang
10.2. Referanse til presentasjonskatalog
Presentasjonsregler for FKB-data er angitt i skjermkartografispesifikasjonen i Geonorge.
11. Leveranse
Leveransemetoder og formater for FKB 5.1 er også beskrevet i vedlegg A i FKB generell del.
11.1. Leveransemetode GML filleveranse
11.1.1. Omfang
11.1.2. Leveranseformat
Formatnavn: [GML]
Formatversjon: 3.2.1
Formatspesifikasjon: OpenGIS® Geograph Markup Language (GML) Encoding Standard
Filstruktur: Tekstfil (XML)
Språk: nor
Tegnsett: utf8
11.1.3. Leveransemedium
Leveranseenhet: kommunevise filer
Overføringsstørrelse: Varierer veldig ut fra kommunestørrelse
Navn på medium: Datasettet lastes ned fra geonorge.no
Annen leveranseinformasjon: Nedlastingsfilene vil være zippet
11.2. Leveransemetode SOSI-format filleveranse
11.2.1. Omfang
11.2.2. Leveranseformat
Formatnavn: SOSI
Formatversjon: 5.0
Formatspesifikasjon: SOSI Realisering i SOSI-format, versjon 5.0 2018 [SOSI-FORMAT]
Filstruktur: Tekstfil
Språk: nor
Tegnsett: utf8
11.2.3. Leveransemedium
Leveranseenhet: kommunevise filer
Overføringsstørrelse: Varierer ut fra kommunestørrelse
Navn på medium: Datasettet lastes ned fra geonorge.no
Annen leveranseinformasjon: Nedlastingsfilene vil være zippet
11.3. Leveransemetode ESRI fgdb filleveranse
11.3.1. Omfang
11.3.2. Leveranseformat
Formatnavn: [ESRI fgdb]
Formatversjon: 10.0
Formatspesifikasjon: ESRI filgeodatabase
Filstruktur: Filer
Språk: nor
Tegnsett: utf8
11.3.3. Leveransemedium
Leveranseenhet: kommunevise filer, fylkesvise filer og landsdekkende filer
Overføringsstørrelse: Varierer områdestørrelse
Navn på medium: Datasettet lastes ned fra geonorge.no
Annen leveranseinformasjon: Nedlastingsfilene vil være zippet
11.4. Leveransemetode GML NGIS-OpenAPI
11.4.1. Omfang
11.4.2. Leveranseformat
Formatnavn: [GML]
Formatversjon: 3.2.1
Formatspesifikasjon: OpenGIS® Geograph Markup Language (GML) Encoding Standard
Filstruktur: Tekstfiler (XML) som inneholder GML-objekter pakket inn i WFS/WFS-T
Språk: nor
Tegnsett: utf8
11.4.3. Leveransemedium
Leveranseenhet: ikke angitt
Overføringsstørrelse: ikke angitt
Navn på medium: NGIS-OpenAPI
Annen leveranseinformasjon: Se vedlegg A.2 til FKB generell del for mer informasjon.
11.5. Leveransemetode JSON NGIS-OpenAPI
11.5.1. Omfang
11.5.2. Leveranseformat
Formatnavn: [JSON]
Formatversjon: Basert på GeoJSON RFC 7946, august 2016
Formatspesifikasjon: Basert på GeoJSON RFC 7946, august 2016
Filstruktur: Tekstfiler som inneholder JSON-objekter
Språk: nor
Tegnsett: utf8
11.5.3. Leveransemedium
Leveranseenhet: ikke angitt
Overføringsstørrelse: ikke angitt
Navn på medium: NGIS-OpenAPI
Annen leveranseinformasjon: Se vedlegg A.2 til FKB generell del for mer informasjon.
12. Tilleggsinformasjon
12.1. Figurbibliotek
13. Metadata
13.1. Omfang
13.2. Metadataspesifikasjon
Det leveres metadata i henhold til ISO 19115 [ISO-METADATA].
Se oppdaterte metadata for FKB-Veg 5.1 i kartkatalog på Geonorge.
Under https://forvaltningsinformasjon.geonorge.no finnes mer detaljert kommunevis informasjon om datainnholdet og forvaltningen av FKB-data.
Vedlegg A: SOSI-format-realisering
SOSI-Realiseringen følger kravene i "Realisering i SOSI-format 5.0" [SOSI-FORMAT]. Under en utlisting av SOSI-formatrealiseringen:
Objekttype: Parkeringsområde
Geometrityper
FLATE, PUNKT
Avgrenses av
Vegdekkekant, VegAnnenAvgrensning, VegFiktivGrense
Attributter
Navn |
Type |
Mult. |
SOSI-navn |
SOSI-type |
identifikasjon |
«dataType» Identifikasjon |
[1..1] |
..IDENT |
* |
identifikasjon.lokalId |
CharacterString |
[1..1] |
…LOKALID |
T100 |
identifikasjon.navnerom |
CharacterString |
[1..1] |
…NAVNEROM |
T100 |
identifikasjon.versjonId |
CharacterString |
[0..1] |
…VERSJONID |
T100 |
oppdateringsdato |
DateTime |
[1..1] |
..OPPDATERINGSDATO |
DATOTID |
sluttdato |
DateTime |
[0..1] |
..SLUTTDATO |
DATOTID |
datafangstdato |
Date |
[1..1] |
..DATAFANGSTDATO |
DATO |
verifiseringsdato |
Date |
[0..1] |
..VERIFISERINGSDATO |
DATO |
registreringsversjon |
«CodeList» Registreringsversjon |
[0..1] |
..REGISTRERINGSVERSJON |
T10 |
informasjon |
CharacterString |
[0..1] |
..INFORMASJON |
T255 |
medium |
«CodeList» Medium |
[1..1] |
..MEDIUM |
T1 |
eksternPeker |
URI |
[0..1] |
..EKSTERNPEKER |
T255 |
nvdbPeker |
URI |
[0..1] |
..NVDBPEKER |
T255 |
Objekttype: Trafikkøy
Geometrityper
FLATE, PUNKT
Avgrenses av
Vegdekkekant, VegFiktivGrense
Attributter
Navn |
Type |
Mult. |
SOSI-navn |
SOSI-type |
identifikasjon |
«dataType» Identifikasjon |
[1..1] |
..IDENT |
* |
identifikasjon.lokalId |
CharacterString |
[1..1] |
…LOKALID |
T100 |
identifikasjon.navnerom |
CharacterString |
[1..1] |
…NAVNEROM |
T100 |
identifikasjon.versjonId |
CharacterString |
[0..1] |
…VERSJONID |
T100 |
oppdateringsdato |
DateTime |
[1..1] |
..OPPDATERINGSDATO |
DATOTID |
sluttdato |
DateTime |
[0..1] |
..SLUTTDATO |
DATOTID |
datafangstdato |
Date |
[1..1] |
..DATAFANGSTDATO |
DATO |
verifiseringsdato |
Date |
[0..1] |
..VERIFISERINGSDATO |
DATO |
registreringsversjon |
«CodeList» Registreringsversjon |
[0..1] |
..REGISTRERINGSVERSJON |
T10 |
informasjon |
CharacterString |
[0..1] |
..INFORMASJON |
T255 |
medium |
«CodeList» Medium |
[1..1] |
..MEDIUM |
T1 |
eksternPeker |
URI |
[0..1] |
..EKSTERNPEKER |
T255 |
nvdbPeker |
URI |
[0..1] |
..NVDBPEKER |
T255 |
Objekttype: VegGåendeOgSyklende
Geometrityper
FLATE, PUNKT
Avgrenses av
Vegdekkekant, VegFiktivGrense, VegAnnenAvgrensning
Attributter
Navn |
Type |
Mult. |
SOSI-navn |
SOSI-type |
identifikasjon |
«dataType» Identifikasjon |
[1..1] |
..IDENT |
* |
identifikasjon.lokalId |
CharacterString |
[1..1] |
…LOKALID |
T100 |
identifikasjon.navnerom |
CharacterString |
[1..1] |
…NAVNEROM |
T100 |
identifikasjon.versjonId |
CharacterString |
[0..1] |
…VERSJONID |
T100 |
oppdateringsdato |
DateTime |
[1..1] |
..OPPDATERINGSDATO |
DATOTID |
sluttdato |
DateTime |
[0..1] |
..SLUTTDATO |
DATOTID |
datafangstdato |
Date |
[1..1] |
..DATAFANGSTDATO |
DATO |
verifiseringsdato |
Date |
[0..1] |
..VERIFISERINGSDATO |
DATO |
registreringsversjon |
«CodeList» Registreringsversjon |
[0..1] |
..REGISTRERINGSVERSJON |
T10 |
informasjon |
CharacterString |
[0..1] |
..INFORMASJON |
T255 |
medium |
«CodeList» Medium |
[1..1] |
..MEDIUM |
T1 |
eksternPeker |
URI |
[0..1] |
..EKSTERNPEKER |
T255 |
typeveg |
«CodeList» TypevegGåendeOgSyklende |
[1..1] |
..TYPEVEG |
T30 |
vegsystemreferanse |
«dataType» Vegsystemreferanse |
[0..1] |
..VEGSYSTEMREFERANSE |
* |
vegsystemreferanse.vegsystem |
«dataType» Vegsystem |
[1..1] |
…VEGSYSTEM |
* |
vegsystemreferanse.vegsystem.vegkategori |
«CodeList» Vegkategori |
[1..1] |
….VEGKATEGORI |
T50 |
vegsystemreferanse.vegsystem.vegfase |
«CodeList» Vegfase |
[1..1] |
….VEGFASE |
T20 |
vegsystemreferanse.vegsystem.vegnummer |
«dataType» Integer |
[0..1] |
….VEGNUMMER |
H5 |
vegOverVeg |
«Enumeration»Boolean |
[1..1] |
..VEGOVERVEG |
BOOLSK |
Objekttype: VegKjørende
Geometrityper
FLATE, PUNKT
Avgrenses av
VegAnnenAvgrensning, VegFiktivGrense, Vegdekkekant
Attributter
Navn |
Type |
Mult. |
SOSI-navn |
SOSI-type |
identifikasjon |
«dataType» Identifikasjon |
[1..1] |
..IDENT |
* |
identifikasjon.lokalId |
CharacterString |
[1..1] |
…LOKALID |
T100 |
identifikasjon.navnerom |
CharacterString |
[1..1] |
…NAVNEROM |
T100 |
identifikasjon.versjonId |
CharacterString |
[0..1] |
…VERSJONID |
T100 |
oppdateringsdato |
DateTime |
[1..1] |
..OPPDATERINGSDATO |
DATOTID |
sluttdato |
DateTime |
[0..1] |
..SLUTTDATO |
DATOTID |
datafangstdato |
Date |
[1..1] |
..DATAFANGSTDATO |
DATO |
verifiseringsdato |
Date |
[0..1] |
..VERIFISERINGSDATO |
DATO |
registreringsversjon |
«CodeList» Registreringsversjon |
[0..1] |
..REGISTRERINGSVERSJON |
T10 |
informasjon |
CharacterString |
[0..1] |
..INFORMASJON |
T255 |
medium |
«CodeList» Medium |
[1..1] |
..MEDIUM |
T1 |
eksternPeker |
URI |
[0..1] |
..EKSTERNPEKER |
T255 |
typeveg |
«CodeList» TypevegKjørende |
[0..1] |
..TYPEVEG |
T30 |
vegsystemreferanse |
«dataType» Vegsystemreferanse |
[1..1] |
..VEGSYSTEMREFERANSE |
* |
vegsystemreferanse.vegsystem |
«dataType» Vegsystem |
[1..1] |
…VEGSYSTEM |
* |
vegsystemreferanse.vegsystem.vegkategori |
«CodeList» Vegkategori |
[1..1] |
….VEGKATEGORI |
T50 |
vegsystemreferanse.vegsystem.vegfase |
«CodeList» Vegfase |
[1..1] |
….VEGFASE |
T20 |
vegsystemreferanse.vegsystem.vegnummer |
«dataType» Integer |
[0..1] |
….VEGNUMMER |
H5 |
vegOverVeg |
«Enumeration»Boolean |
[1..1] |
..VEGOVERVEG |
BOOLSK |
Objekttype: VegAnnenAvgrensning
Geometrityper
KURVE
Avgrenser
VegGåendeOgSyklende, VegKjørende, Parkeringsområde
Attributter
Navn |
Type |
Mult. |
SOSI-navn |
SOSI-type |
identifikasjon |
«dataType» Identifikasjon |
[1..1] |
..IDENT |
* |
identifikasjon.lokalId |
CharacterString |
[1..1] |
…LOKALID |
T100 |
identifikasjon.navnerom |
CharacterString |
[1..1] |
…NAVNEROM |
T100 |
identifikasjon.versjonId |
CharacterString |
[0..1] |
…VERSJONID |
T100 |
oppdateringsdato |
DateTime |
[1..1] |
..OPPDATERINGSDATO |
DATOTID |
sluttdato |
DateTime |
[0..1] |
..SLUTTDATO |
DATOTID |
datafangstdato |
Date |
[1..1] |
..DATAFANGSTDATO |
DATO |
verifiseringsdato |
Date |
[0..1] |
..VERIFISERINGSDATO |
DATO |
registreringsversjon |
«CodeList» Registreringsversjon |
[0..1] |
..REGISTRERINGSVERSJON |
T10 |
informasjon |
CharacterString |
[0..1] |
..INFORMASJON |
T255 |
medium |
«CodeList» Medium |
[1..1] |
..MEDIUM |
T1 |
eksternPeker |
URI |
[0..1] |
..EKSTERNPEKER |
T255 |
kvalitet |
«dataType» Posisjonskvalitet |
[1..1] |
..KVALITET |
* |
kvalitet.datafangstmetode |
«CodeList» Datafangstmetode |
[1..1] |
…DATAFANGSTMETODE |
T3 |
kvalitet.nøyaktighet |
Integer |
[0..1] |
…NØYAKTIGHET |
H6 |
kvalitet.synbarhet |
«CodeList» Synbarhet |
[0..1] |
…SYNBARHET |
H1 |
kvalitet.datafangstmetodeHøyde |
«CodeList» Datafangstmetode |
[0..1] |
…DATAFANGSTMETODEHØYDE |
T3 |
kvalitet.nøyaktighetHøyde |
Integer |
[0..1] |
…H-NØYAKTIGHET |
H6 |
Objekttype: Vegdekkekant
Geometrityper
KURVE
Avgrenser
VegGåendeOgSyklende, VegKjørende, Parkeringsområde, Trafikkøy
Attributter
Navn |
Type |
Mult. |
SOSI-navn |
SOSI-type |
identifikasjon |
«dataType» Identifikasjon |
[1..1] |
..IDENT |
* |
identifikasjon.lokalId |
CharacterString |
[1..1] |
…LOKALID |
T100 |
identifikasjon.navnerom |
CharacterString |
[1..1] |
…NAVNEROM |
T100 |
identifikasjon.versjonId |
CharacterString |
[0..1] |
…VERSJONID |
T100 |
oppdateringsdato |
DateTime |
[1..1] |
..OPPDATERINGSDATO |
DATOTID |
sluttdato |
DateTime |
[0..1] |
..SLUTTDATO |
DATOTID |
datafangstdato |
Date |
[1..1] |
..DATAFANGSTDATO |
DATO |
verifiseringsdato |
Date |
[0..1] |
..VERIFISERINGSDATO |
DATO |
registreringsversjon |
«CodeList» Registreringsversjon |
[0..1] |
..REGISTRERINGSVERSJON |
T10 |
informasjon |
CharacterString |
[0..1] |
..INFORMASJON |
T255 |
medium |
«CodeList» Medium |
[1..1] |
..MEDIUM |
T1 |
eksternPeker |
URI |
[0..1] |
..EKSTERNPEKER |
T255 |
kvalitet |
«dataType» Posisjonskvalitet |
[1..1] |
..KVALITET |
* |
kvalitet.datafangstmetode |
«CodeList» Datafangstmetode |
[1..1] |
…DATAFANGSTMETODE |
T3 |
kvalitet.nøyaktighet |
Integer |
[0..1] |
…NØYAKTIGHET |
H6 |
kvalitet.synbarhet |
«CodeList» Synbarhet |
[0..1] |
…SYNBARHET |
H1 |
kvalitet.datafangstmetodeHøyde |
«CodeList» Datafangstmetode |
[0..1] |
…DATAFANGSTMETODEHØYDE |
T3 |
kvalitet.nøyaktighetHøyde |
Integer |
[0..1] |
…H-NØYAKTIGHET |
H6 |
høydereferanse |
«CodeList» Høydereferanse |
[1..1] |
..HREF |
T6 |
Objekttype: VegFiktivGrense
Geometrityper
KURVE
Avgrenser
VegGåendeOgSyklende, VegKjørende, Parkeringsområde, Trafikkøy
Attributter
Navn |
Type |
Mult. |
SOSI-navn |
SOSI-type |
identifikasjon |
«dataType» Identifikasjon |
[1..1] |
..IDENT |
* |
identifikasjon.lokalId |
CharacterString |
[1..1] |
…LOKALID |
T100 |
identifikasjon.navnerom |
CharacterString |
[1..1] |
…NAVNEROM |
T100 |
identifikasjon.versjonId |
CharacterString |
[0..1] |
…VERSJONID |
T100 |
oppdateringsdato |
DateTime |
[1..1] |
..OPPDATERINGSDATO |
DATOTID |
sluttdato |
DateTime |
[0..1] |
..SLUTTDATO |
DATOTID |
datafangstdato |
Date |
[1..1] |
..DATAFANGSTDATO |
DATO |
verifiseringsdato |
Date |
[0..1] |
..VERIFISERINGSDATO |
DATO |
registreringsversjon |
«CodeList» Registreringsversjon |
[0..1] |
..REGISTRERINGSVERSJON |
T10 |
informasjon |
CharacterString |
[0..1] |
..INFORMASJON |
T255 |
medium |
«CodeList» Medium |
[1..1] |
..MEDIUM |
T1 |
eksternPeker |
URI |
[0..1] |
..EKSTERNPEKER |
T255 |
kvalitet |
«dataType» Posisjonskvalitet |
[0..1] |
..KVALITET |
* |
kvalitet.datafangstmetode |
«CodeList» Datafangstmetode |
[1..1] |
…DATAFANGSTMETODE |
T3 |
kvalitet.nøyaktighet |
Integer |
[0..1] |
…NØYAKTIGHET |
H6 |
kvalitet.synbarhet |
«CodeList» Synbarhet |
[0..1] |
…SYNBARHET |
H1 |
kvalitet.datafangstmetodeHøyde |
«CodeList» Datafangstmetode |
[0..1] |
…DATAFANGSTMETODEHØYDE |
T3 |
kvalitet.nøyaktighetHøyde |
Integer |
[0..1] |
…H-NØYAKTIGHET |
H6 |
Objekttype: AnnetVegarealAvgrensning
Geometrityper
KURVE
Attributter
Navn |
Type |
Mult. |
SOSI-navn |
SOSI-type |
identifikasjon |
«dataType» Identifikasjon |
[1..1] |
..IDENT |
* |
identifikasjon.lokalId |
CharacterString |
[1..1] |
…LOKALID |
T100 |
identifikasjon.navnerom |
CharacterString |
[1..1] |
…NAVNEROM |
T100 |
identifikasjon.versjonId |
CharacterString |
[0..1] |
…VERSJONID |
T100 |
oppdateringsdato |
DateTime |
[1..1] |
..OPPDATERINGSDATO |
DATOTID |
sluttdato |
DateTime |
[0..1] |
..SLUTTDATO |
DATOTID |
datafangstdato |
Date |
[1..1] |
..DATAFANGSTDATO |
DATO |
verifiseringsdato |
Date |
[0..1] |
..VERIFISERINGSDATO |
DATO |
registreringsversjon |
«CodeList» Registreringsversjon |
[0..1] |
..REGISTRERINGSVERSJON |
T10 |
informasjon |
CharacterString |
[0..1] |
..INFORMASJON |
T255 |
medium |
«CodeList» Medium |
[1..1] |
..MEDIUM |
T1 |
eksternPeker |
URI |
[0..1] |
..EKSTERNPEKER |
T255 |
kvalitet |
«dataType» Posisjonskvalitet |
[1..1] |
..KVALITET |
* |
kvalitet.datafangstmetode |
«CodeList» Datafangstmetode |
[1..1] |
…DATAFANGSTMETODE |
T3 |
kvalitet.nøyaktighet |
Integer |
[0..1] |
…NØYAKTIGHET |
H6 |
kvalitet.synbarhet |
«CodeList» Synbarhet |
[0..1] |
…SYNBARHET |
H1 |
kvalitet.datafangstmetodeHøyde |
«CodeList» Datafangstmetode |
[0..1] |
…DATAFANGSTMETODEHØYDE |
T3 |
kvalitet.nøyaktighetHøyde |
Integer |
[0..1] |
…H-NØYAKTIGHET |
H6 |
Objekttype: FartsdemperAvgrensning
Geometrityper
KURVE
Attributter
Navn |
Type |
Mult. |
SOSI-navn |
SOSI-type |
identifikasjon |
«dataType» Identifikasjon |
[1..1] |
..IDENT |
* |
identifikasjon.lokalId |
CharacterString |
[1..1] |
…LOKALID |
T100 |
identifikasjon.navnerom |
CharacterString |
[1..1] |
…NAVNEROM |
T100 |
identifikasjon.versjonId |
CharacterString |
[0..1] |
…VERSJONID |
T100 |
oppdateringsdato |
DateTime |
[1..1] |
..OPPDATERINGSDATO |
DATOTID |
sluttdato |
DateTime |
[0..1] |
..SLUTTDATO |
DATOTID |
datafangstdato |
Date |
[1..1] |
..DATAFANGSTDATO |
DATO |
verifiseringsdato |
Date |
[0..1] |
..VERIFISERINGSDATO |
DATO |
registreringsversjon |
«CodeList» Registreringsversjon |
[0..1] |
..REGISTRERINGSVERSJON |
T10 |
informasjon |
CharacterString |
[0..1] |
..INFORMASJON |
T255 |
medium |
«CodeList» Medium |
[1..1] |
..MEDIUM |
T1 |
eksternPeker |
URI |
[0..1] |
..EKSTERNPEKER |
T255 |
kvalitet |
«dataType» Posisjonskvalitet |
[1..1] |
..KVALITET |
* |
kvalitet.datafangstmetode |
«CodeList» Datafangstmetode |
[1..1] |
…DATAFANGSTMETODE |
T3 |
kvalitet.nøyaktighet |
Integer |
[0..1] |
…NØYAKTIGHET |
H6 |
kvalitet.synbarhet |
«CodeList» Synbarhet |
[0..1] |
…SYNBARHET |
H1 |
kvalitet.datafangstmetodeHøyde |
«CodeList» Datafangstmetode |
[0..1] |
…DATAFANGSTMETODEHØYDE |
T3 |
kvalitet.nøyaktighetHøyde |
Integer |
[0..1] |
…H-NØYAKTIGHET |
H6 |
nvdbPeker |
URI |
[0..1] |
..NVDBPEKER |
T255 |
Objekttype: FeristAvgrensning
Geometrityper
KURVE
Attributter
Navn |
Type |
Mult. |
SOSI-navn |
SOSI-type |
identifikasjon |
«dataType» Identifikasjon |
[1..1] |
..IDENT |
* |
identifikasjon.lokalId |
CharacterString |
[1..1] |
…LOKALID |
T100 |
identifikasjon.navnerom |
CharacterString |
[1..1] |
…NAVNEROM |
T100 |
identifikasjon.versjonId |
CharacterString |
[0..1] |
…VERSJONID |
T100 |
oppdateringsdato |
DateTime |
[1..1] |
..OPPDATERINGSDATO |
DATOTID |
sluttdato |
DateTime |
[0..1] |
..SLUTTDATO |
DATOTID |
datafangstdato |
Date |
[1..1] |
..DATAFANGSTDATO |
DATO |
verifiseringsdato |
Date |
[0..1] |
..VERIFISERINGSDATO |
DATO |
registreringsversjon |
«CodeList» Registreringsversjon |
[0..1] |
..REGISTRERINGSVERSJON |
T10 |
informasjon |
CharacterString |
[0..1] |
..INFORMASJON |
T255 |
medium |
«CodeList» Medium |
[1..1] |
..MEDIUM |
T1 |
eksternPeker |
URI |
[0..1] |
..EKSTERNPEKER |
T255 |
kvalitet |
«dataType» Posisjonskvalitet |
[1..1] |
..KVALITET |
* |
kvalitet.datafangstmetode |
«CodeList» Datafangstmetode |
[1..1] |
…DATAFANGSTMETODE |
T3 |
kvalitet.nøyaktighet |
Integer |
[0..1] |
…NØYAKTIGHET |
H6 |
kvalitet.synbarhet |
«CodeList» Synbarhet |
[0..1] |
…SYNBARHET |
H1 |
kvalitet.datafangstmetodeHøyde |
«CodeList» Datafangstmetode |
[0..1] |
…DATAFANGSTMETODEHØYDE |
T3 |
kvalitet.nøyaktighetHøyde |
Integer |
[0..1] |
…H-NØYAKTIGHET |
H6 |
nvdbPeker |
URI |
[0..1] |
..NVDBPEKER |
T255 |
Objekttype: GangfeltAvgrensning
Geometrityper
KURVE
Attributter
Navn |
Type |
Mult. |
SOSI-navn |
SOSI-type |
identifikasjon |
«dataType» Identifikasjon |
[1..1] |
..IDENT |
* |
identifikasjon.lokalId |
CharacterString |
[1..1] |
…LOKALID |
T100 |
identifikasjon.navnerom |
CharacterString |
[1..1] |
…NAVNEROM |
T100 |
identifikasjon.versjonId |
CharacterString |
[0..1] |
…VERSJONID |
T100 |
oppdateringsdato |
DateTime |
[1..1] |
..OPPDATERINGSDATO |
DATOTID |
sluttdato |
DateTime |
[0..1] |
..SLUTTDATO |
DATOTID |
datafangstdato |
Date |
[1..1] |
..DATAFANGSTDATO |
DATO |
verifiseringsdato |
Date |
[0..1] |
..VERIFISERINGSDATO |
DATO |
registreringsversjon |
«CodeList» Registreringsversjon |
[0..1] |
..REGISTRERINGSVERSJON |
T10 |
informasjon |
CharacterString |
[0..1] |
..INFORMASJON |
T255 |
medium |
«CodeList» Medium |
[1..1] |
..MEDIUM |
T1 |
eksternPeker |
URI |
[0..1] |
..EKSTERNPEKER |
T255 |
kvalitet |
«dataType» Posisjonskvalitet |
[1..1] |
..KVALITET |
* |
kvalitet.datafangstmetode |
«CodeList» Datafangstmetode |
[1..1] |
…DATAFANGSTMETODE |
T3 |
kvalitet.nøyaktighet |
Integer |
[0..1] |
…NØYAKTIGHET |
H6 |
kvalitet.synbarhet |
«CodeList» Synbarhet |
[0..1] |
…SYNBARHET |
H1 |
kvalitet.datafangstmetodeHøyde |
«CodeList» Datafangstmetode |
[0..1] |
…DATAFANGSTMETODEHØYDE |
T3 |
kvalitet.nøyaktighetHøyde |
Integer |
[0..1] |
…H-NØYAKTIGHET |
H6 |
nvdbPeker |
URI |
[0..1] |
..NVDBPEKER |
T255 |
Objekttype: Kantstein
Geometrityper
KURVE
Attributter
Navn |
Type |
Mult. |
SOSI-navn |
SOSI-type |
identifikasjon |
«dataType» Identifikasjon |
[1..1] |
..IDENT |
* |
identifikasjon.lokalId |
CharacterString |
[1..1] |
…LOKALID |
T100 |
identifikasjon.navnerom |
CharacterString |
[1..1] |
…NAVNEROM |
T100 |
identifikasjon.versjonId |
CharacterString |
[0..1] |
…VERSJONID |
T100 |
oppdateringsdato |
DateTime |
[1..1] |
..OPPDATERINGSDATO |
DATOTID |
sluttdato |
DateTime |
[0..1] |
..SLUTTDATO |
DATOTID |
datafangstdato |
Date |
[1..1] |
..DATAFANGSTDATO |
DATO |
verifiseringsdato |
Date |
[0..1] |
..VERIFISERINGSDATO |
DATO |
registreringsversjon |
«CodeList» Registreringsversjon |
[0..1] |
..REGISTRERINGSVERSJON |
T10 |
informasjon |
CharacterString |
[0..1] |
..INFORMASJON |
T255 |
medium |
«CodeList» Medium |
[1..1] |
..MEDIUM |
T1 |
eksternPeker |
URI |
[0..1] |
..EKSTERNPEKER |
T255 |
kvalitet |
«dataType» Posisjonskvalitet |
[1..1] |
..KVALITET |
* |
kvalitet.datafangstmetode |
«CodeList» Datafangstmetode |
[1..1] |
…DATAFANGSTMETODE |
T3 |
kvalitet.nøyaktighet |
Integer |
[0..1] |
…NØYAKTIGHET |
H6 |
kvalitet.synbarhet |
«CodeList» Synbarhet |
[0..1] |
…SYNBARHET |
H1 |
kvalitet.datafangstmetodeHøyde |
«CodeList» Datafangstmetode |
[0..1] |
…DATAFANGSTMETODEHØYDE |
T3 |
kvalitet.nøyaktighetHøyde |
Integer |
[0..1] |
…H-NØYAKTIGHET |
H6 |
nedsenketKantstein |
Boolean |
[1..1] |
..NEDSENKETKANTSTEIN |
BOOLSK |
Objekttype: Kjørebanekant
Geometrityper
KURVE
Attributter
Navn |
Type |
Mult. |
SOSI-navn |
SOSI-type |
identifikasjon |
«dataType» Identifikasjon |
[1..1] |
..IDENT |
* |
identifikasjon.lokalId |
CharacterString |
[1..1] |
…LOKALID |
T100 |
identifikasjon.navnerom |
CharacterString |
[1..1] |
…NAVNEROM |
T100 |
identifikasjon.versjonId |
CharacterString |
[0..1] |
…VERSJONID |
T100 |
oppdateringsdato |
DateTime |
[1..1] |
..OPPDATERINGSDATO |
DATOTID |
sluttdato |
DateTime |
[0..1] |
..SLUTTDATO |
DATOTID |
datafangstdato |
Date |
[1..1] |
..DATAFANGSTDATO |
DATO |
verifiseringsdato |
Date |
[0..1] |
..VERIFISERINGSDATO |
DATO |
registreringsversjon |
«CodeList» Registreringsversjon |
[0..1] |
..REGISTRERINGSVERSJON |
T10 |
informasjon |
CharacterString |
[0..1] |
..INFORMASJON |
T255 |
medium |
«CodeList» Medium |
[1..1] |
..MEDIUM |
T1 |
eksternPeker |
URI |
[0..1] |
..EKSTERNPEKER |
T255 |
kvalitet |
«dataType» Posisjonskvalitet |
[1..1] |
..KVALITET |
* |
kvalitet.datafangstmetode |
«CodeList» Datafangstmetode |
[1..1] |
…DATAFANGSTMETODE |
T3 |
kvalitet.nøyaktighet |
Integer |
[0..1] |
…NØYAKTIGHET |
H6 |
kvalitet.synbarhet |
«CodeList» Synbarhet |
[0..1] |
…SYNBARHET |
H1 |
kvalitet.datafangstmetodeHøyde |
«CodeList» Datafangstmetode |
[0..1] |
…DATAFANGSTMETODEHØYDE |
T3 |
kvalitet.nøyaktighetHøyde |
Integer |
[0..1] |
…H-NØYAKTIGHET |
H6 |
Objekttype: OverkjørbartArealAvgrensning
Geometrityper
KURVE
Attributter
Navn |
Type |
Mult. |
SOSI-navn |
SOSI-type |
identifikasjon |
«dataType» Identifikasjon |
[1..1] |
..IDENT |
* |
identifikasjon.lokalId |
CharacterString |
[1..1] |
…LOKALID |
T100 |
identifikasjon.navnerom |
CharacterString |
[1..1] |
…NAVNEROM |
T100 |
identifikasjon.versjonId |
CharacterString |
[0..1] |
…VERSJONID |
T100 |
oppdateringsdato |
DateTime |
[1..1] |
..OPPDATERINGSDATO |
DATOTID |
sluttdato |
DateTime |
[0..1] |
..SLUTTDATO |
DATOTID |
datafangstdato |
Date |
[1..1] |
..DATAFANGSTDATO |
DATO |
verifiseringsdato |
Date |
[0..1] |
..VERIFISERINGSDATO |
DATO |
registreringsversjon |
«CodeList» Registreringsversjon |
[0..1] |
..REGISTRERINGSVERSJON |
T10 |
informasjon |
CharacterString |
[0..1] |
..INFORMASJON |
T255 |
medium |
«CodeList» Medium |
[1..1] |
..MEDIUM |
T1 |
eksternPeker |
URI |
[0..1] |
..EKSTERNPEKER |
T255 |
kvalitet |
«dataType» Posisjonskvalitet |
[1..1] |
..KVALITET |
* |
kvalitet.datafangstmetode |
«CodeList» Datafangstmetode |
[1..1] |
…DATAFANGSTMETODE |
T3 |
kvalitet.nøyaktighet |
Integer |
[0..1] |
…NØYAKTIGHET |
H6 |
kvalitet.synbarhet |
«CodeList» Synbarhet |
[0..1] |
…SYNBARHET |
H1 |
kvalitet.datafangstmetodeHøyde |
«CodeList» Datafangstmetode |
[0..1] |
…DATAFANGSTMETODEHØYDE |
T3 |
kvalitet.nøyaktighetHøyde |
Integer |
[0..1] |
…H-NØYAKTIGHET |
H6 |
nvdbPeker |
URI |
[0..1] |
..NVDBPEKER |
T255 |
høydereferanse |
«CodeList» Høydereferanse |
[1..1] |
..HREF |
T6 |
Objekttype: Skiltportal
Geometrityper
KURVE
Attributter
Navn |
Type |
Mult. |
SOSI-navn |
SOSI-type |
identifikasjon |
«dataType» Identifikasjon |
[1..1] |
..IDENT |
* |
identifikasjon.lokalId |
CharacterString |
[1..1] |
…LOKALID |
T100 |
identifikasjon.navnerom |
CharacterString |
[1..1] |
…NAVNEROM |
T100 |
identifikasjon.versjonId |
CharacterString |
[0..1] |
…VERSJONID |
T100 |
oppdateringsdato |
DateTime |
[1..1] |
..OPPDATERINGSDATO |
DATOTID |
sluttdato |
DateTime |
[0..1] |
..SLUTTDATO |
DATOTID |
datafangstdato |
Date |
[1..1] |
..DATAFANGSTDATO |
DATO |
verifiseringsdato |
Date |
[0..1] |
..VERIFISERINGSDATO |
DATO |
registreringsversjon |
«CodeList» Registreringsversjon |
[0..1] |
..REGISTRERINGSVERSJON |
T10 |
informasjon |
CharacterString |
[0..1] |
..INFORMASJON |
T255 |
medium |
«CodeList» Medium |
[1..1] |
..MEDIUM |
T1 |
eksternPeker |
URI |
[0..1] |
..EKSTERNPEKER |
T255 |
kvalitet |
«dataType» Posisjonskvalitet |
[1..1] |
..KVALITET |
* |
kvalitet.datafangstmetode |
«CodeList» Datafangstmetode |
[1..1] |
…DATAFANGSTMETODE |
T3 |
kvalitet.nøyaktighet |
Integer |
[0..1] |
…NØYAKTIGHET |
H6 |
kvalitet.synbarhet |
«CodeList» Synbarhet |
[0..1] |
…SYNBARHET |
H1 |
kvalitet.datafangstmetodeHøyde |
«CodeList» Datafangstmetode |
[0..1] |
…DATAFANGSTMETODEHØYDE |
T3 |
kvalitet.nøyaktighetHøyde |
Integer |
[0..1] |
…H-NØYAKTIGHET |
H6 |
nvdbPeker |
URI |
[0..1] |
..NVDBPEKER |
T255 |
Objekttype: Trafikksignalpunkt
Geometrityper
PUNKT
Attributter
Navn |
Type |
Mult. |
SOSI-navn |
SOSI-type |
identifikasjon |
«dataType» Identifikasjon |
[1..1] |
..IDENT |
* |
identifikasjon.lokalId |
CharacterString |
[1..1] |
…LOKALID |
T100 |
identifikasjon.navnerom |
CharacterString |
[1..1] |
…NAVNEROM |
T100 |
identifikasjon.versjonId |
CharacterString |
[0..1] |
…VERSJONID |
T100 |
oppdateringsdato |
DateTime |
[1..1] |
..OPPDATERINGSDATO |
DATOTID |
sluttdato |
DateTime |
[0..1] |
..SLUTTDATO |
DATOTID |
datafangstdato |
Date |
[1..1] |
..DATAFANGSTDATO |
DATO |
verifiseringsdato |
Date |
[0..1] |
..VERIFISERINGSDATO |
DATO |
registreringsversjon |
«CodeList» Registreringsversjon |
[0..1] |
..REGISTRERINGSVERSJON |
T10 |
informasjon |
CharacterString |
[0..1] |
..INFORMASJON |
T255 |
medium |
«CodeList» Medium |
[1..1] |
..MEDIUM |
T1 |
eksternPeker |
URI |
[0..1] |
..EKSTERNPEKER |
T255 |
kvalitet |
«dataType» Posisjonskvalitet |
[1..1] |
..KVALITET |
* |
kvalitet.datafangstmetode |
«CodeList» Datafangstmetode |
[1..1] |
…DATAFANGSTMETODE |
T3 |
kvalitet.nøyaktighet |
Integer |
[0..1] |
…NØYAKTIGHET |
H6 |
kvalitet.synbarhet |
«CodeList» Synbarhet |
[0..1] |
…SYNBARHET |
H1 |
kvalitet.datafangstmetodeHøyde |
«CodeList» Datafangstmetode |
[0..1] |
…DATAFANGSTMETODEHØYDE |
T3 |
kvalitet.nøyaktighetHøyde |
Integer |
[0..1] |
…H-NØYAKTIGHET |
H6 |
nvdbPeker |
URI |
[0..1] |
..NVDBPEKER |
T255 |
høydereferanse |
«CodeList» Høydereferanse |
[1..1] |
..HREF |
T6 |
Objekttype: Vegbom
Geometrityper
KURVE
Attributter
Navn |
Type |
Mult. |
SOSI-navn |
SOSI-type |
identifikasjon |
«dataType» Identifikasjon |
[1..1] |
..IDENT |
* |
identifikasjon.lokalId |
CharacterString |
[1..1] |
…LOKALID |
T100 |
identifikasjon.navnerom |
CharacterString |
[1..1] |
…NAVNEROM |
T100 |
identifikasjon.versjonId |
CharacterString |
[0..1] |
…VERSJONID |
T100 |
oppdateringsdato |
DateTime |
[1..1] |
..OPPDATERINGSDATO |
DATOTID |
sluttdato |
DateTime |
[0..1] |
..SLUTTDATO |
DATOTID |
datafangstdato |
Date |
[1..1] |
..DATAFANGSTDATO |
DATO |
verifiseringsdato |
Date |
[0..1] |
..VERIFISERINGSDATO |
DATO |
registreringsversjon |
«CodeList» Registreringsversjon |
[0..1] |
..REGISTRERINGSVERSJON |
T10 |
informasjon |
CharacterString |
[0..1] |
..INFORMASJON |
T255 |
medium |
«CodeList» Medium |
[1..1] |
..MEDIUM |
T1 |
eksternPeker |
URI |
[0..1] |
..EKSTERNPEKER |
T255 |
kvalitet |
«dataType» Posisjonskvalitet |
[1..1] |
..KVALITET |
* |
kvalitet.datafangstmetode |
«CodeList» Datafangstmetode |
[1..1] |
…DATAFANGSTMETODE |
T3 |
kvalitet.nøyaktighet |
Integer |
[0..1] |
…NØYAKTIGHET |
H6 |
kvalitet.synbarhet |
«CodeList» Synbarhet |
[0..1] |
…SYNBARHET |
H1 |
kvalitet.datafangstmetodeHøyde |
«CodeList» Datafangstmetode |
[0..1] |
…DATAFANGSTMETODEHØYDE |
T3 |
kvalitet.nøyaktighetHøyde |
Integer |
[0..1] |
…H-NØYAKTIGHET |
H6 |
nvdbPeker |
URI |
[0..1] |
..NVDBPEKER |
T255 |
funksjon |
«CodeList» FunksjonVegsperring |
[0..1] |
..FUNKSJON |
T30 |
høydereferanse |
«CodeList» Høydereferanse |
[1..1] |
..HREF |
T6 |
vegbomtype |
«CodeList» TypeVegbom |
[0..1] |
..VEGBOMTYPE |
T30 |
Objekttype: Vegoppmerking
Geometrityper
KURVE
Attributter
Navn |
Type |
Mult. |
SOSI-navn |
SOSI-type |
identifikasjon |
«dataType» Identifikasjon |
[1..1] |
..IDENT |
* |
identifikasjon.lokalId |
CharacterString |
[1..1] |
…LOKALID |
T100 |
identifikasjon.navnerom |
CharacterString |
[1..1] |
…NAVNEROM |
T100 |
identifikasjon.versjonId |
CharacterString |
[0..1] |
…VERSJONID |
T100 |
oppdateringsdato |
DateTime |
[1..1] |
..OPPDATERINGSDATO |
DATOTID |
sluttdato |
DateTime |
[0..1] |
..SLUTTDATO |
DATOTID |
datafangstdato |
Date |
[1..1] |
..DATAFANGSTDATO |
DATO |
verifiseringsdato |
Date |
[0..1] |
..VERIFISERINGSDATO |
DATO |
registreringsversjon |
«CodeList» Registreringsversjon |
[0..1] |
..REGISTRERINGSVERSJON |
T10 |
informasjon |
CharacterString |
[0..1] |
..INFORMASJON |
T255 |
medium |
«CodeList» Medium |
[1..1] |
..MEDIUM |
T1 |
eksternPeker |
URI |
[0..1] |
..EKSTERNPEKER |
T255 |
kvalitet |
«dataType» Posisjonskvalitet |
[1..1] |
..KVALITET |
* |
kvalitet.datafangstmetode |
«CodeList» Datafangstmetode |
[1..1] |
…DATAFANGSTMETODE |
T3 |
kvalitet.nøyaktighet |
Integer |
[0..1] |
…NØYAKTIGHET |
H6 |
kvalitet.synbarhet |
«CodeList» Synbarhet |
[0..1] |
…SYNBARHET |
H1 |
kvalitet.datafangstmetodeHøyde |
«CodeList» Datafangstmetode |
[0..1] |
…DATAFANGSTMETODEHØYDE |
T3 |
kvalitet.nøyaktighetHøyde |
Integer |
[0..1] |
…H-NØYAKTIGHET |
H6 |
nvdbPeker |
URI |
[0..1] |
..NVDBPEKER |
T255 |
bruksområde |
«CodeList» BruksområdeVegoppmerking |
[0..1] |
..BRUKSOMRÅDE |
T30 |
Objekttype: Vegrekkverk
Geometrityper
KURVE
Attributter
Navn |
Type |
Mult. |
SOSI-navn |
SOSI-type |
identifikasjon |
«dataType» Identifikasjon |
[1..1] |
..IDENT |
* |
identifikasjon.lokalId |
CharacterString |
[1..1] |
…LOKALID |
T100 |
identifikasjon.navnerom |
CharacterString |
[1..1] |
…NAVNEROM |
T100 |
identifikasjon.versjonId |
CharacterString |
[0..1] |
…VERSJONID |
T100 |
oppdateringsdato |
DateTime |
[1..1] |
..OPPDATERINGSDATO |
DATOTID |
sluttdato |
DateTime |
[0..1] |
..SLUTTDATO |
DATOTID |
datafangstdato |
Date |
[1..1] |
..DATAFANGSTDATO |
DATO |
verifiseringsdato |
Date |
[0..1] |
..VERIFISERINGSDATO |
DATO |
registreringsversjon |
«CodeList» Registreringsversjon |
[0..1] |
..REGISTRERINGSVERSJON |
T10 |
informasjon |
CharacterString |
[0..1] |
..INFORMASJON |
T255 |
medium |
«CodeList» Medium |
[1..1] |
..MEDIUM |
T1 |
eksternPeker |
URI |
[0..1] |
..EKSTERNPEKER |
T255 |
kvalitet |
«dataType» Posisjonskvalitet |
[1..1] |
..KVALITET |
* |
kvalitet.datafangstmetode |
«CodeList» Datafangstmetode |
[1..1] |
…DATAFANGSTMETODE |
T3 |
kvalitet.nøyaktighet |
Integer |
[0..1] |
…NØYAKTIGHET |
H6 |
kvalitet.synbarhet |
«CodeList» Synbarhet |
[0..1] |
…SYNBARHET |
H1 |
kvalitet.datafangstmetodeHøyde |
«CodeList» Datafangstmetode |
[0..1] |
…DATAFANGSTMETODEHØYDE |
T3 |
kvalitet.nøyaktighetHøyde |
Integer |
[0..1] |
…H-NØYAKTIGHET |
H6 |
nvdbPeker |
URI |
[0..1] |
..NVDBPEKER |
T255 |
høydereferanse |
«CodeList» Høydereferanse |
[1..1] |
..HREF |
T6 |
rekkverkstype |
«CodeList» TypeVegrekkverk |
[0..1] |
..REKKVERKSTYPE |
T30 |
Objekttype: Vegskulderkant
Geometrityper
KURVE
Attributter
Navn |
Type |
Mult. |
SOSI-navn |
SOSI-type |
identifikasjon |
«dataType» Identifikasjon |
[1..1] |
..IDENT |
* |
identifikasjon.lokalId |
CharacterString |
[1..1] |
…LOKALID |
T100 |
identifikasjon.navnerom |
CharacterString |
[1..1] |
…NAVNEROM |
T100 |
identifikasjon.versjonId |
CharacterString |
[0..1] |
…VERSJONID |
T100 |
oppdateringsdato |
DateTime |
[1..1] |
..OPPDATERINGSDATO |
DATOTID |
sluttdato |
DateTime |
[0..1] |
..SLUTTDATO |
DATOTID |
datafangstdato |
Date |
[1..1] |
..DATAFANGSTDATO |
DATO |
verifiseringsdato |
Date |
[0..1] |
..VERIFISERINGSDATO |
DATO |
registreringsversjon |
«CodeList» Registreringsversjon |
[0..1] |
..REGISTRERINGSVERSJON |
T10 |
informasjon |
CharacterString |
[0..1] |
..INFORMASJON |
T255 |
medium |
«CodeList» Medium |
[1..1] |
..MEDIUM |
T1 |
eksternPeker |
URI |
[0..1] |
..EKSTERNPEKER |
T255 |
kvalitet |
«dataType» Posisjonskvalitet |
[1..1] |
..KVALITET |
* |
kvalitet.datafangstmetode |
«CodeList» Datafangstmetode |
[1..1] |
…DATAFANGSTMETODE |
T3 |
kvalitet.nøyaktighet |
Integer |
[0..1] |
…NØYAKTIGHET |
H6 |
kvalitet.synbarhet |
«CodeList» Synbarhet |
[0..1] |
…SYNBARHET |
H1 |
kvalitet.datafangstmetodeHøyde |
«CodeList» Datafangstmetode |
[0..1] |
…DATAFANGSTMETODEHØYDE |
T3 |
kvalitet.nøyaktighetHøyde |
Integer |
[0..1] |
…H-NØYAKTIGHET |
H6 |
nvdbPeker |
URI |
[0..1] |
..NVDBPEKER |
T255 |
høydereferanse |
«CodeList» Høydereferanse |
[1..1] |
..HREF |
T6 |
Vedlegg B: GML-realisering
GML-realiseringen følger kravene i "Realisering i GML-format 5.0" [SOSI-GML]. Realiseringen defineres av følgende filer:
Vedlegg C: Oversikt over endringer i objekttyper i FKB-Veg 5.0
Tabellen under inneholder en liste over endringer i objekttyper mellom FKB-Veg 4.61 og FKB-Veg 5.0
| Objekttype FKB 5.0 | Objekttype FKB 4.61 |
|---|---|
VegKjørende (flate) |
Veg (flate) |
VegGåendeOgSyklende (flate) Inkluderer alle typeveger for gående og syklende som er definert i ELveg 2.0 (NVDB). Dvs. fortau, gangveg, sykkelveg, trapp og gågate. |
GangSykkelveg (flate) |
utgår i FKB 5.0 |
Traktorveg (flate) |
utgår i FKB 5.0 |
Traktorvegkant |
Vegdekkekant |
Vegdekkekant |
Vegdekkekant |
GangSykkelvegkant |
Vegdekkekant |
Gangvegkant |
Vegdekkekant |
Fortauskant |
Vegdekkekant |
Trafikkøykant |
OverkjørbartArealAvgrensning |
ny i FKB 5.0 |
VegAnnenAvgrensning |
VegkantAnnetVegareal |
VegAnnenAvgrensning |
VegkantAvkjørsel |
VegFiktivGrense |
VegkantFiktiv |
Vegoppmerking |
VegoppmerkingLangsgående |
flyttes til FKB-Vann 5.0 |
VeggrøftÅpen |
Lisensvilkår
Lisens
Denne standarden er gitt ut under norsk lisens for offentlige data (NLOD).
Du har lov til:
-
å kopiere og tilgjengeliggjøre
-
å endre og/eller sette sammen med andre datasett
-
å kopiere og tilgjengeliggjøre en endret eller sammensatt versjon
-
å benytte datasettet kommersielt
På følgende vilkår:
-
at du navngir lisensgiver slik lisensgiver ber om, men ikke på en måte som indikerer at disse har godkjent eller anbefaler deg eller din bruk av datasettet
-
at du ikke bruker dataene på en måte som fremstår som villedende, og heller ikke fordreier eller uriktig fremstiller dataene
Med den forståelse:
-
at data som inneholder personopplysninger og er taushetsbelagt ikke er omfattet av denne lisensen og ikke kan viderebrukes
-
at lisensgiver fraskriver seg ethvert ansvar for informasjonens kvalitet og hva informasjonen brukes til


































